ADORe
ADORe is a modular open source software library and toolkit for decision making, planning, control and simulation of automated vehicles
alfunction.h File Reference
#include <adore/mad/adoremath.h>
#include <adore/mad/intervalarithmetic.h>
#include <stdexcept>
#include <string>
Include dependency graph for alfunction.h:
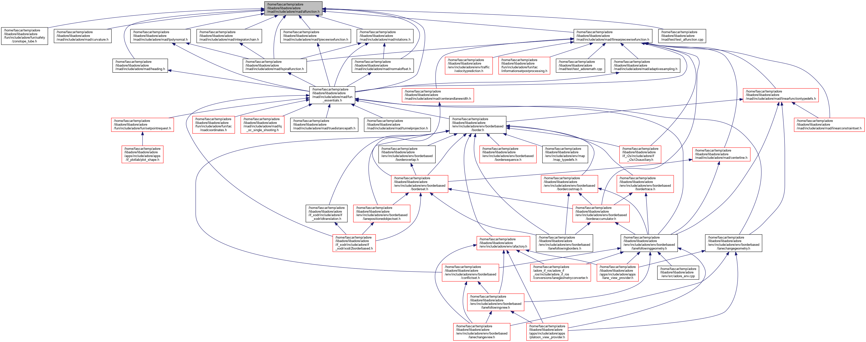
This graph shows which files directly or indirectly include this file:

Go to the source code of this file.

Classes

class  adore::mad::FunctionOutOfBoundsException
 
class  adore::mad::FunctionNotImplemented
 
class  adore::mad::FunctionNotInitialized
 
class  adore::mad::FunctionIndexingError
 
class  adore::mad::FunctionUnboundedException
 
class  adore::mad::ALFunction< DT, CT >
 
class  adore::mad::AScalarToN< T, N >
 
class  adore::mad::LConstFun< DT, CT >
 
class  adore::mad::LLinearFunction< DT, CT >
 
class  adore::mad::FunctionCombination_Addition< DT, CT >
 
class  adore::mad::FunctionCombination_Multiplication< DT, CT, CTa, CTb >
 
class  adore::mad::FunctionCombination_Multiplication_Matrix< T, N, M, K >
 
class  adore::mad::FunctionCombination_MultiplicationConst< DT, CT, CTa, CTb >
 
class  adore::mad::FunctionCombination_Chain< DTa, CTa, DTb >
 
class  adore::mad::FunctionCombination_Stack< T, Na, Nb >
 
class  adore::mad::FunctionCombination_StackScalar< T >
 
class  adore::mad::FunctionModification_ReciprocalScalar< T >
 

Namespaces

 adore
 
 adore::mad
 
 adore::mad::funop
 

Functions

template<typename T , int N>
void adore::mad::sample (ALFunction< T, adoreMatrix< T, N, 1 >> *f, T *x, T *y, int dimension, unsigned int count)
 
template<typename T , int N>
void adore::mad::sample (ALFunction< T, adoreMatrix< T, N, 1 >> *f, const adoreMatrix< T, 1, 0 > &x, adoreMatrix< T, N, 0 > &y, unsigned int K, int offset=0)
 
template<typename T , int N>
void adore::mad::sample (ALFunction< T, adoreMatrix< T, N, 1 >> *f, T *x, T *y, unsigned int count)
 
template<typename T , int N>
void adore::mad::sample (AScalarToN< T, N > *f, const adoreMatrix< T, 1, 0 > &x, adoreMatrix< T, N, 0 > &y, unsigned int K, int offset=0)
 
template<typename DT , typename CT >
ALFunction< DT, CT > * adore::mad::funop::add (ALFunction< DT, CT > *a, ALFunction< DT, CT > *b)
 
template<typename DT , typename CT , typename CTa , typename CTb >
ALFunction< DT, CT > * adore::mad::funop::multiply (ALFunction< DT, CTa > *a, ALFunction< DT, CTb > *b)
 
template<typename T , int N, int M, int K>
ALFunction< T, adoreMatrix< T, N, K > > * adore::mad::funop::mmultiply (ALFunction< T, adoreMatrix< T, N, M > > *a, ALFunction< T, adoreMatrix< T, M, K > > *b)
 
template<typename DT , typename CT , typename CTa , typename CTb >
FunctionCombination_MultiplicationConst< DT, CT, CTa, CTb > * adore::mad::funop::minus (ALFunction< DT, CTb > *b)
 
template<typename DTa , typename CTa , typename DTb >
ALFunction< DTb, CTa > * adore::mad::funop::chain (ALFunction< DTa, CTa > *a, ALFunction< DTb, DTa > *b)
 
template<typename T , int Na, int Nb>
ALFunction< T, adoreMatrix< T, Na+Nb, 1 > > * adore::mad::funop::stack (ALFunction< T, adoreMatrix< T, Na, 1 >> *a, ALFunction< T, adoreMatrix< T, Nb, 1 >> *b)
 
template<typename T >
AScalarToN< T, 2 > * adore::mad::funop::stack (ALFunction< T, T > *a, ALFunction< T, T > *b)
 
template<typename DT , typename CT >
ALFunction< DT, CT > * adore::mad::funop::stretch (ALFunction< DT, CT > *f, DT from, DT to)
 
template<typename T >
ALFunction< T, T > * adore::mad::funop::reciprocal (ALFunction< T, T > *divisor)