ADORe
ADORe is a modular open source software library and toolkit for decision making, planning, control and simulation of automated vehicles
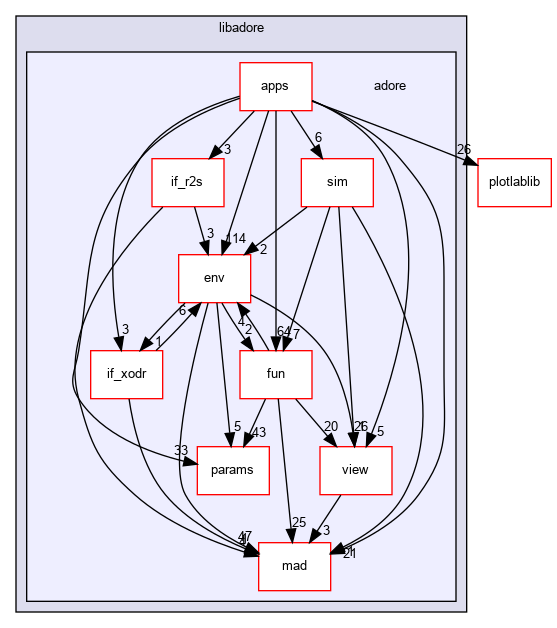
adore Directory Reference
Directory dependency graph for adore:
/home/fascar/temp/adore/libadore/libadore/adore

Directories

directory  apps
 
directory  env
 
directory  fun
 
directory  if_r2s
 
directory  if_xodr
 
directory  mad
 
directory  params
 
directory  sim
 
directory  view