ADORe
ADORe is a modular open source software library and toolkit for decision making, planning, control and simulation of automated vehicles
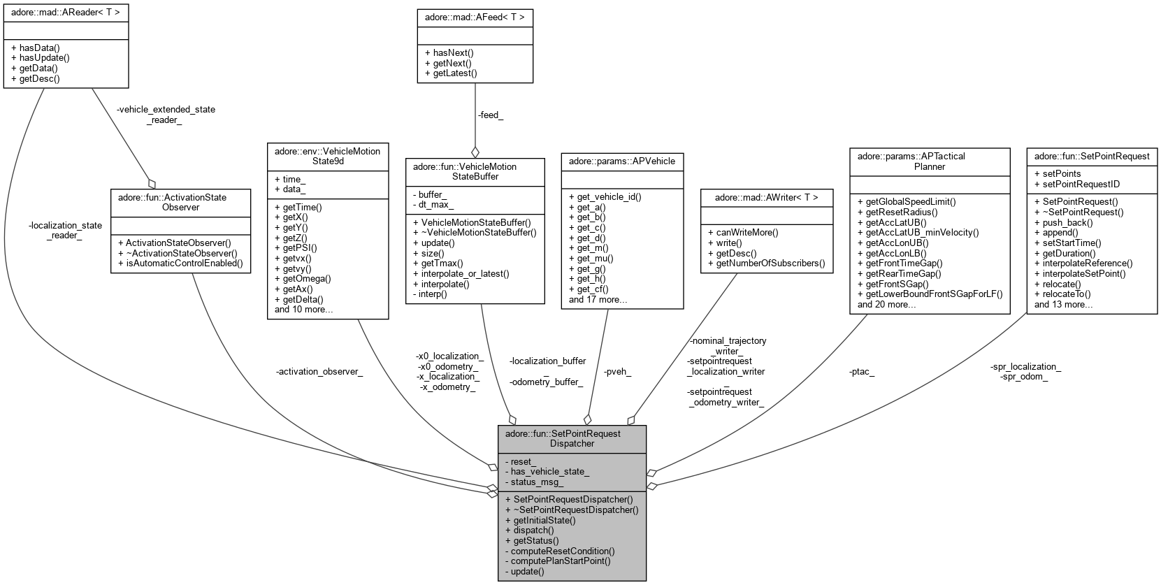
adore::fun::SetPointRequestDispatcher Class Reference

class helps to dispatch SetPointRequest to controller SetPointRequestDispatcher handles selection of initial state, coordinate conversion for odometry based tracking and dispatching of trajectories. More...

#include <setpointrequest_dispatcher.h>

Collaboration diagram for adore::fun::SetPointRequestDispatcher:
Collaboration graph

Public Member Functions

 SetPointRequestDispatcher ()
 
 ~SetPointRequestDispatcher ()
 
bool getInitialState (VehicleMotionState9d &result)
 compute and return initial state for next planning iteration The according initial state in odometry coordinates is saved for the future dispatch of the planned trajectory. More...
 
void dispatch (SetPointRequest &combined_trajectory, SetPointRequest &nominal_trajectory)
 dispatch SetPointRequests computed in localization coordinates The combined trajectory will be converted to odometry coordinates and published both in odometry and localization coordinates The nominal trajectory will be published in localization coordinates More...
 
std::string getStatus ()
 

Private Member Functions

void computeResetCondition ()
 
void computePlanStartPoint ()
 
void update ()
 

Private Attributes

adore::params::APTacticalPlannerptac_
 
adore::params::APVehiclepveh_
 
AFactory::TMotionStateReaderlocalization_state_reader_
 
VehicleMotionStateBuffer odometry_buffer_
 
VehicleMotionStateBuffer localization_buffer_
 
AFactory::TSetPointRequestWritersetpointrequest_localization_writer_
 
AFactory::TSetPointRequestWritersetpointrequest_odometry_writer_
 
AFactory::TSetPointRequestWriternominal_trajectory_writer_
 
SetPointRequest spr_odom_
 
SetPointRequest spr_localization_
 
VehicleMotionState9d x_localization_
 
VehicleMotionState9d x_odometry_
 
VehicleMotionState9d x0_localization_
 
VehicleMotionState9d x0_odometry_
 
ActivationStateObserver activation_observer_
 
bool reset_
 
bool has_vehicle_state_
 
std::string status_msg_
 

Detailed Description

class helps to dispatch SetPointRequest to controller SetPointRequestDispatcher handles selection of initial state, coordinate conversion for odometry based tracking and dispatching of trajectories.

Constructor & Destructor Documentation

◆ SetPointRequestDispatcher()

adore::fun::SetPointRequestDispatcher::SetPointRequestDispatcher ( )
inline
Here is the call graph for this function:

◆ ~SetPointRequestDispatcher()

adore::fun::SetPointRequestDispatcher::~SetPointRequestDispatcher ( )
inline

Member Function Documentation

◆ computePlanStartPoint()

void adore::fun::SetPointRequestDispatcher::computePlanStartPoint ( )
inlineprivate

the position vector from state to trajectory in current odom frame, (et;en), awa heading vector in current odom frame, (epsit;epsin)

Here is the call graph for this function:
Here is the caller graph for this function:

◆ computeResetCondition()

void adore::fun::SetPointRequestDispatcher::computeResetCondition ( )
inlineprivate
Here is the call graph for this function:
Here is the caller graph for this function:

◆ dispatch()

void adore::fun::SetPointRequestDispatcher::dispatch ( SetPointRequest combined_trajectory,
SetPointRequest nominal_trajectory 
)
inline

dispatch SetPointRequests computed in localization coordinates The combined trajectory will be converted to odometry coordinates and published both in odometry and localization coordinates The nominal trajectory will be published in localization coordinates

Parameters
combined_trajectorycombined trajectory in localization coordinates
nominal_trajectorynominal trajectory in localization coordinates
Here is the call graph for this function:
Here is the caller graph for this function:

◆ getInitialState()

bool adore::fun::SetPointRequestDispatcher::getInitialState ( VehicleMotionState9d result)
inline

compute and return initial state for next planning iteration The according initial state in odometry coordinates is saved for the future dispatch of the planned trajectory.

Returns
VehicleMotionState9d in localization coordinates
Here is the call graph for this function:
Here is the caller graph for this function:

◆ getStatus()

std::string adore::fun::SetPointRequestDispatcher::getStatus ( )
inline
Here is the caller graph for this function:

◆ update()

void adore::fun::SetPointRequestDispatcher::update ( )
inlineprivate

update vehicle state variables

Here is the call graph for this function:
Here is the caller graph for this function:

Member Data Documentation

◆ activation_observer_

ActivationStateObserver adore::fun::SetPointRequestDispatcher::activation_observer_
private

is automation in control?

◆ has_vehicle_state_

bool adore::fun::SetPointRequestDispatcher::has_vehicle_state_
private

◆ localization_buffer_

VehicleMotionStateBuffer adore::fun::SetPointRequestDispatcher::localization_buffer_
private

get vehicle state from localization state estimator, use lowest time of both buffers for initial state

◆ localization_state_reader_

AFactory::TMotionStateReader* adore::fun::SetPointRequestDispatcher::localization_state_reader_
private

get vehicle state from localization state estimator

◆ nominal_trajectory_writer_

AFactory::TSetPointRequestWriter* adore::fun::SetPointRequestDispatcher::nominal_trajectory_writer_
private

write nominal trajectory in localization coordinates

◆ odometry_buffer_

VehicleMotionStateBuffer adore::fun::SetPointRequestDispatcher::odometry_buffer_
private

get vehicle state from odometry state estimator

◆ ptac_

adore::params::APTacticalPlanner* adore::fun::SetPointRequestDispatcher::ptac_
private

tactical planner parameters

◆ pveh_

adore::params::APVehicle* adore::fun::SetPointRequestDispatcher::pveh_
private

vehicle parameters

◆ reset_

bool adore::fun::SetPointRequestDispatcher::reset_
private

indicates whether start point is resetted

◆ setpointrequest_localization_writer_

AFactory::TSetPointRequestWriter* adore::fun::SetPointRequestDispatcher::setpointrequest_localization_writer_
private

write spr in localization coordinates

◆ setpointrequest_odometry_writer_

AFactory::TSetPointRequestWriter* adore::fun::SetPointRequestDispatcher::setpointrequest_odometry_writer_
private

write spr in odometry coordinates

◆ spr_localization_

SetPointRequest adore::fun::SetPointRequestDispatcher::spr_localization_
private

last spr written in localization coordinates

◆ spr_odom_

SetPointRequest adore::fun::SetPointRequestDispatcher::spr_odom_
private

last spr written in odometry coordinates

◆ status_msg_

std::string adore::fun::SetPointRequestDispatcher::status_msg_
private

explanation why resetting

◆ x0_localization_

VehicleMotionState9d adore::fun::SetPointRequestDispatcher::x0_localization_
private

initial state in localization coordinates

◆ x0_odometry_

VehicleMotionState9d adore::fun::SetPointRequestDispatcher::x0_odometry_
private

initial state in odometry coordinates

◆ x_localization_

VehicleMotionState9d adore::fun::SetPointRequestDispatcher::x_localization_
private

state in localization coordinates

◆ x_odometry_

VehicleMotionState9d adore::fun::SetPointRequestDispatcher::x_odometry_
private

state in odometry coordinates


The documentation for this class was generated from the following file: