This struct holds the motion state of the vehicle in 9d. More...
#include <vehiclemotionstate9d.h>

Public Member Functions | |
| double | getTime () const |
| Get the time. More... | |
| double | getX () const |
| Get the x-coordinate. More... | |
| double | getY () const |
| Get the y-coordinate. More... | |
| double | getZ () const |
| Get the z-coordinate. More... | |
| double | getPSI () const |
| Get the heading. More... | |
| double | getvx () const |
| Get the longitudinal velocity. More... | |
| double | getvy () const |
| Get the lateral velocity. More... | |
| double | getOmega () const |
| Get the yaw rate. More... | |
| double | getAx () const |
| Get the longitudinal acceleration. More... | |
| double | getDelta () const |
| Get the steering angle. More... | |
| void | setTime (double value) |
| Set the time. More... | |
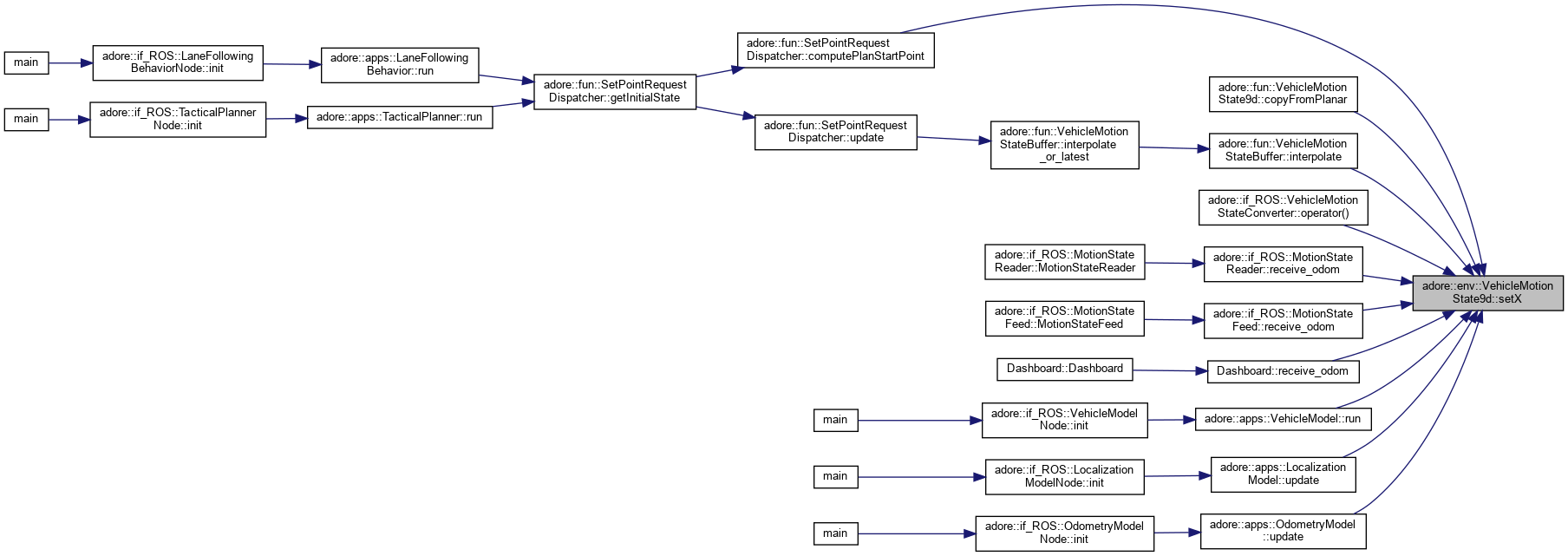
| void | setX (double value) |
| Set the x-coordinate. More... | |
| void | setY (double value) |
| Set the y-coordinate. More... | |
| void | setZ (double value) |
| Set the z-coordinate. More... | |
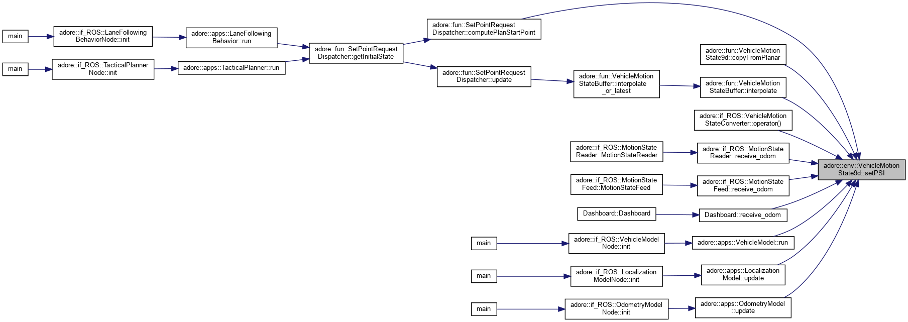
| void | setPSI (double value) |
| set the heading More... | |
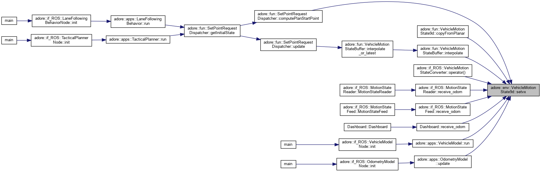
| void | setvx (double value) |
| set the longitudinal velocity More... | |
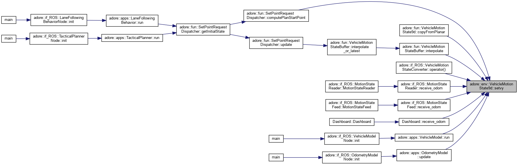
| void | setvy (double value) |
| set the lateral velocity More... | |
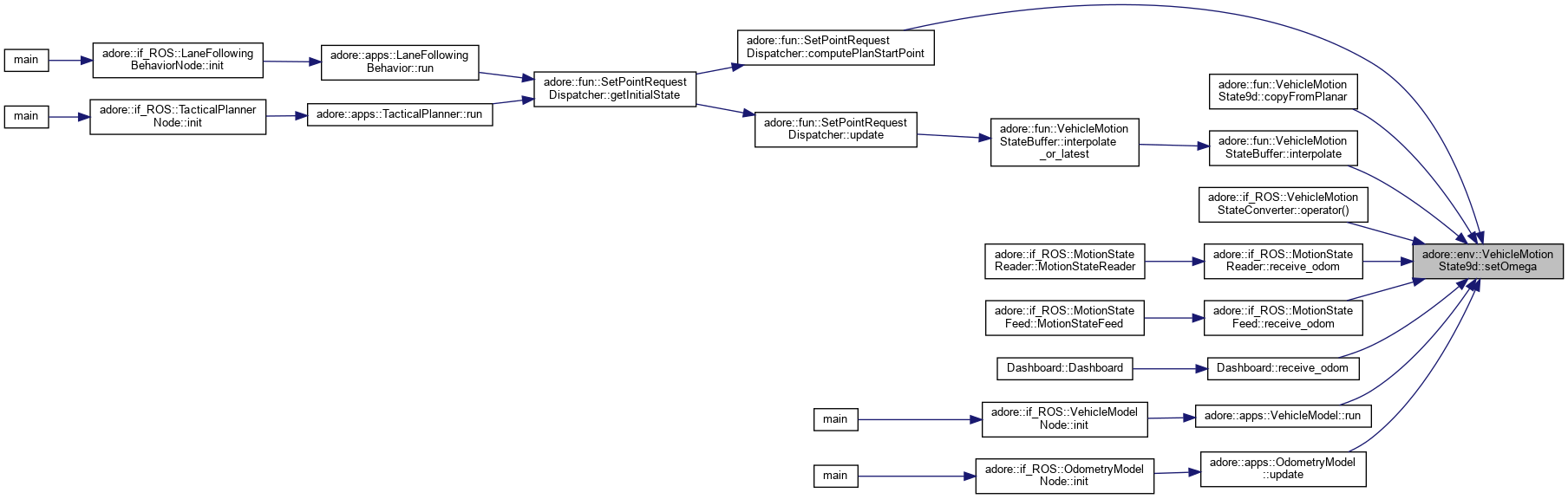
| void | setOmega (double value) |
| Set the yaw rate. More... | |
| void | setAx (double value) |
| Set the longitudinal acceleration. More... | |
| void | setDelta (double value) |
| Set the steering angle. More... | |
Public Attributes | |
| double | time_ = 0 |
| adoreMatrix< double, 9, 1 > | data_ = dlib::zeros_matrix<double>(9,1) |
This struct holds the motion state of the vehicle in 9d.
The field data_ comprises the following data pX, pY, pZ, psi, vx, vy, omega, ax, delta
|
inline |
Get the longitudinal acceleration.

|
inline |
Get the steering angle.

|
inline |
Get the yaw rate.

|
inline |
Get the heading.

|
inline |
Get the time.

|
inline |
Get the longitudinal velocity.

|
inline |
Get the lateral velocity.

|
inline |
Get the x-coordinate.

|
inline |
Get the y-coordinate.

|
inline |
Get the z-coordinate.

|
inline |
Set the longitudinal acceleration.
| value | longitudinal acceleration |

|
inline |
Set the steering angle.
| value | steering angle |

|
inline |
Set the yaw rate.
| value | yaw rate |

|
inline |
set the heading
| value | heading |

|
inline |
Set the time.
| value | time |

|
inline |
set the longitudinal velocity
| value | longitudinal velocity |

|
inline |
set the lateral velocity
| value | lateral velocity |

|
inline |
Set the x-coordinate.
| value | x-coordinate |

|
inline |
Set the y-coordinate.
| value | y-coordinate |

|
inline |
Set the z-coordinate.
| value | z-coordinate |

| adoreMatrix<double, 9, 1> adore::env::VehicleMotionState9d::data_ = dlib::zeros_matrix<double>(9,1) |
motion state
| double adore::env::VehicleMotionState9d::time_ = 0 |
time