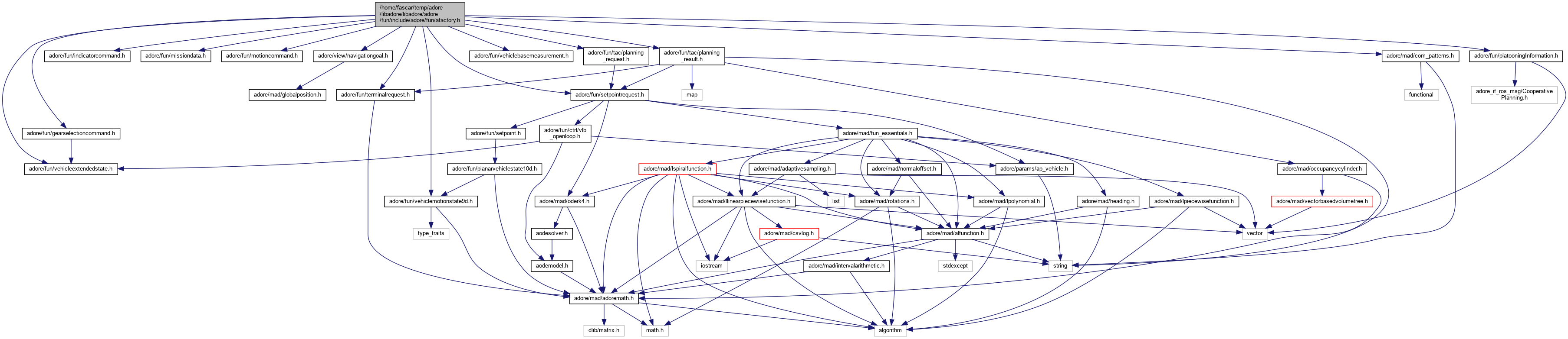
#include <adore/fun/gearselectioncommand.h>#include <adore/fun/indicatorcommand.h>#include <adore/fun/missiondata.h>#include <adore/fun/motioncommand.h>#include <adore/view/navigationgoal.h>#include <adore/fun/setpointrequest.h>#include <adore/fun/terminalrequest.h>#include <adore/fun/vehiclebasemeasurement.h>#include <adore/fun/vehicleextendedstate.h>#include <adore/fun/vehiclemotionstate9d.h>#include <adore/fun/tac/planning_result.h>#include <adore/fun/tac/planning_request.h>#include <adore/mad/com_patterns.h>#include <adore/fun/platooningInformation.h>

Go to the source code of this file.
Classes | |
| class | adore::fun::AFactory |
| class | adore::fun::FunFactoryInstance |
| Utility class to simplify factory access. More... | |
Namespaces | |
| adore | |
| adore::fun | |