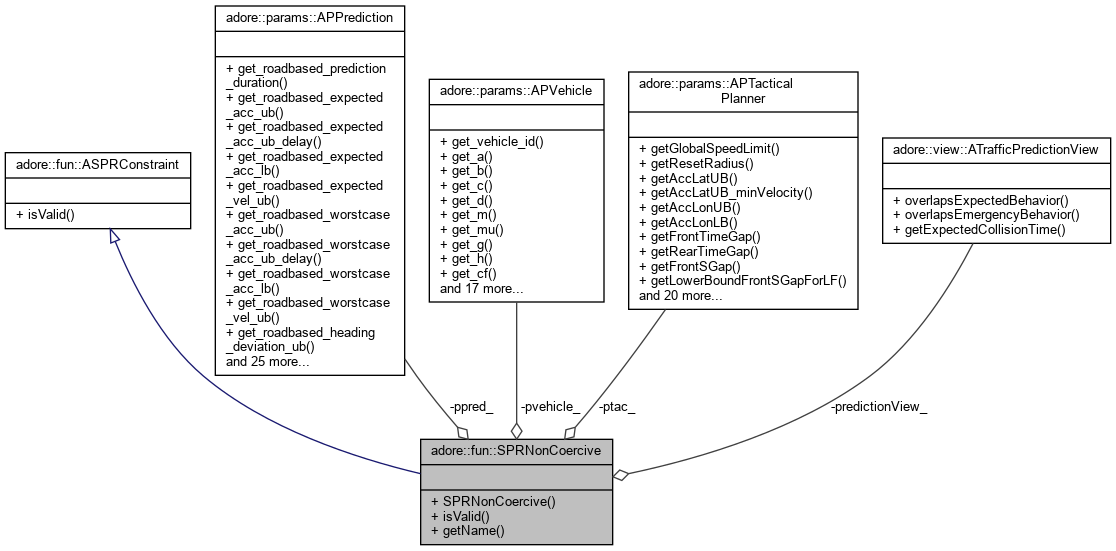
#include <basicsetpointrequestevaluators.h>


Public Member Functions | |
| SPRNonCoercive (adore::view::ATrafficPredictionView *predictionView, adore::params::APVehicle *pvehicle=adore::params::ParamsFactoryInstance::get() ->getVehicle(), adore::params::APTacticalPlanner *ptac=adore::params::ParamsFactoryInstance::get() ->getTacticalPlanner(), adore::params::APPrediction *ppred=adore::params::ParamsFactoryInstance::get() ->getPrediction()) | |
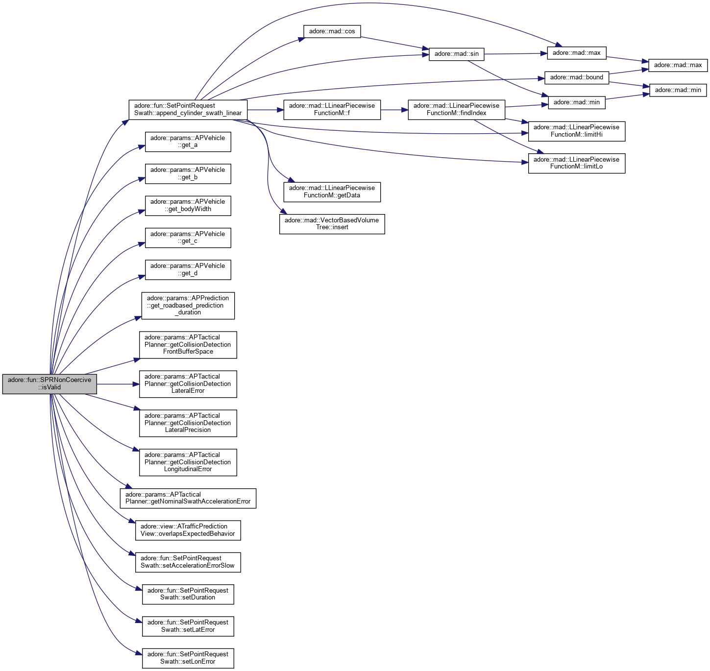
| virtual bool | isValid (const adore::fun::SetPointRequest &spr) const override |
| std::string | getName () const |
Private Attributes | |
| adore::view::ATrafficPredictionView * | predictionView_ |
| adore::params::APVehicle * | pvehicle_ |
| adore::params::APTacticalPlanner * | ptac_ |
| adore::params::APPrediction * | ppred_ |
Apply SPRNonCoercive to a setpointrequest to test whether overlap with expected behavior of other traffic participants can be prevented
|
inline |
|
inline |

|
inlineoverridevirtual |
Implements adore::fun::ASPRConstraint.


|
private |
|
private |
|
private |
|
private |