Utility class to simplify factory access. More...
#include <afactory.h>

Static Public Member Functions | |
| static adore::params::AFactory * | get () |
| static void | init (adore::params::AFactory *paramsFactory) |
| Initialize private members of AllFactory. More... | |
Private Member Functions | |
| ParamsFactoryInstance ()=default | |
| ~ParamsFactoryInstance ()=default | |
| ParamsFactoryInstance (const ParamsFactoryInstance &)=delete | |
| ParamsFactoryInstance & | operator= (const ParamsFactoryInstance &)=delete |
| ParamsFactoryInstance (ParamsFactoryInstance &&)=delete | |
| ParamsFactoryInstance & | operator= (ParamsFactoryInstance &&)=delete |
Static Private Member Functions | |
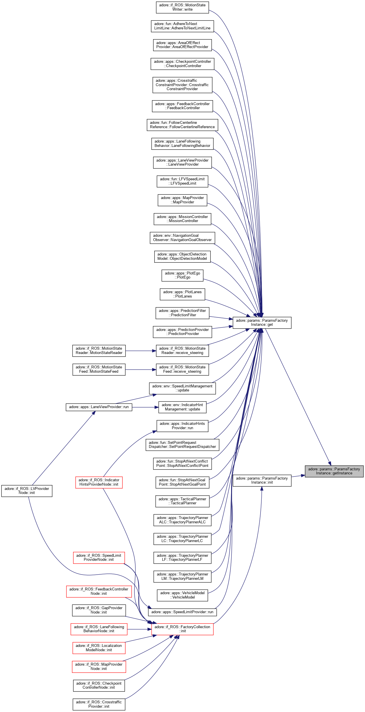
| static ParamsFactoryInstance & | getInstance () |
| Function to access singleton instance of the AllFactory using magic static. More... | |
Private Attributes | |
| adore::params::AFactory * | paramsFactory_ = 0 |
Utility class to simplify factory access.
init() function should be used once per process to set factories
|
privatedefault |
|
privatedefault |
|
privatedelete |
|
privatedelete |
|
inlinestatic |


|
inlinestaticprivate |
Function to access singleton instance of the AllFactory using magic static.

|
inlinestatic |
Initialize private members of AllFactory.
This function should ideally run only once per process before the singleton instance is used Makes no guarantees on thread-safety
@param paramsFactory


|
privatedelete |
|
privatedelete |
|
private |