ADORe
ADORe is a modular open source software library and toolkit for decision making, planning, control and simulation of automated vehicles
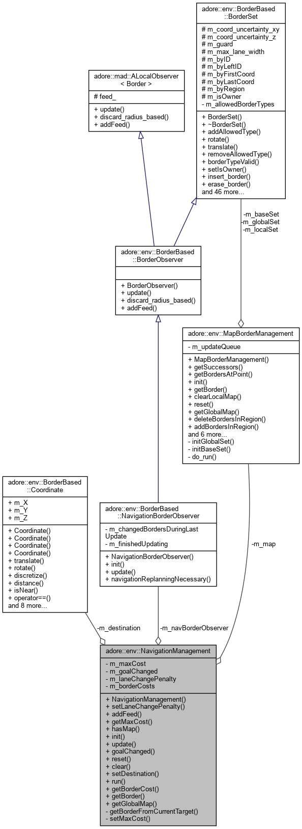
adore::env::NavigationManagement Class Reference

#include <navigation_management.h>

Collaboration diagram for adore::env::NavigationManagement:
Collaboration graph

Public Member Functions

 NavigationManagement ()
 
void setLaneChangePenalty (double value)
 
void addFeed (adore::mad::AFeed< adore::env::BorderBased::Border > *feed)
 
double getMaxCost ()
 
bool hasMap ()
 
void init (BorderBased::BorderSet *set)
 
void update (BorderBased::Coordinate newDestination, bool destinationValid)
 
bool goalChanged ()
 
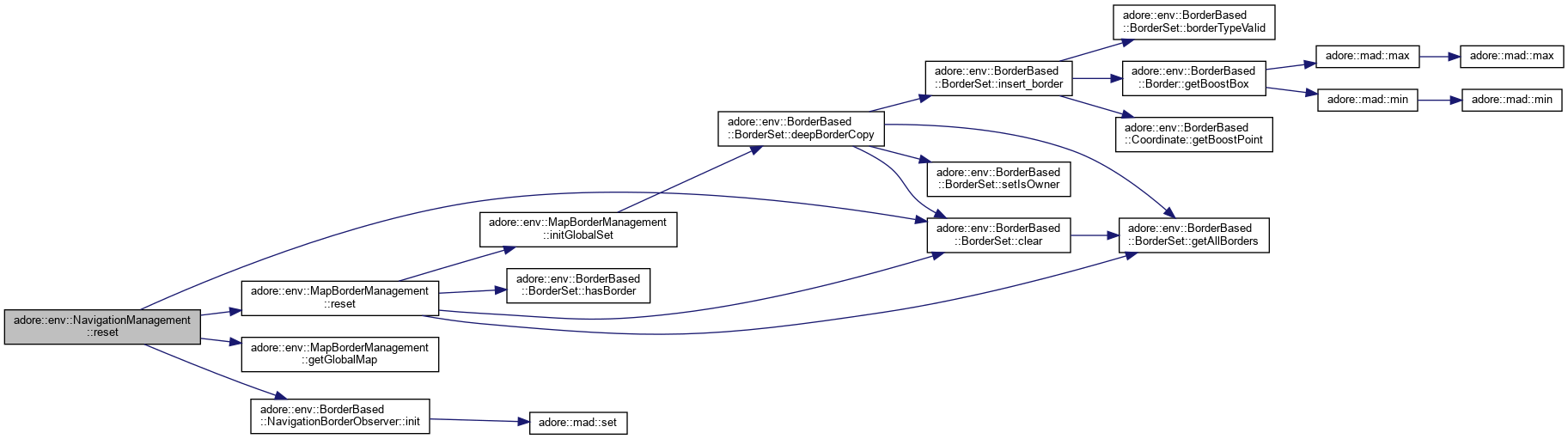
void reset ()
 
void clear ()
 
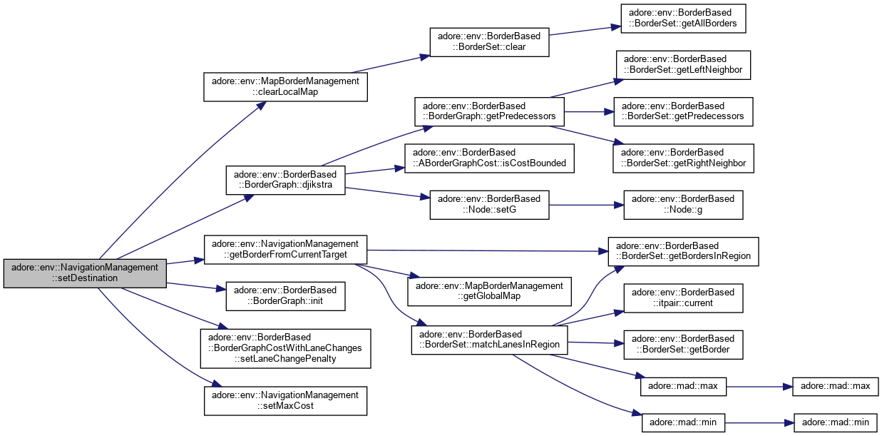
void setDestination (BorderBased::Coordinate c)
 
void run (double x, double y, double r, std::vector< adore::env::BorderBased::Border * > &newBorders, std::vector< adore::env::BorderBased::BorderID > &outdatedBorders, int MAX_SEND_NUMBER=40)
 
double getBorderCost (BorderBased::BorderID id)
 
adore::env::BorderBased::BordergetBorder (adore::env::BorderBased::BorderID id)
 
adore::env::BorderBased::BorderSetgetGlobalMap ()
 

Private Member Functions

BorderBased::BordergetBorderFromCurrentTarget ()
 
void setMaxCost ()
 

Private Attributes

MapBorderManagement m_map
 
double m_maxCost
 
bool m_goalChanged
 
double m_laneChangePenalty
 
BorderBased::Coordinate m_destination
 
BorderBased::BorderGraph::BorderCostMap m_borderCosts
 
BorderBased::NavigationBorderObserver m_navBorderObserver
 

Constructor & Destructor Documentation

◆ NavigationManagement()

adore::env::NavigationManagement::NavigationManagement ( )
inline

Member Function Documentation

◆ addFeed()

void adore::env::NavigationManagement::addFeed ( adore::mad::AFeed< adore::env::BorderBased::Border > *  feed)
inline
Here is the call graph for this function:
Here is the caller graph for this function:

◆ clear()

void adore::env::NavigationManagement::clear ( )
inline
Here is the call graph for this function:

◆ getBorder()

adore::env::BorderBased::Border* adore::env::NavigationManagement::getBorder ( adore::env::BorderBased::BorderID  id)
inline
Here is the call graph for this function:

◆ getBorderCost()

double adore::env::NavigationManagement::getBorderCost ( BorderBased::BorderID  id)
inline
Here is the call graph for this function:
Here is the caller graph for this function:

◆ getBorderFromCurrentTarget()

BorderBased::Border* adore::env::NavigationManagement::getBorderFromCurrentTarget ( )
inlineprivate
Here is the call graph for this function:
Here is the caller graph for this function:

◆ getGlobalMap()

adore::env::BorderBased::BorderSet* adore::env::NavigationManagement::getGlobalMap ( )
inline
Here is the call graph for this function:
Here is the caller graph for this function:

◆ getMaxCost()

double adore::env::NavigationManagement::getMaxCost ( )
inline
Here is the caller graph for this function:

◆ goalChanged()

bool adore::env::NavigationManagement::goalChanged ( )
inline
Here is the caller graph for this function:

◆ hasMap()

bool adore::env::NavigationManagement::hasMap ( )
inline
Here is the call graph for this function:

◆ init()

void adore::env::NavigationManagement::init ( BorderBased::BorderSet set)
inline
Here is the call graph for this function:
Here is the caller graph for this function:

◆ reset()

void adore::env::NavigationManagement::reset ( )
inline
Here is the call graph for this function:

◆ run()

void adore::env::NavigationManagement::run ( double  x,
double  y,
double  r,
std::vector< adore::env::BorderBased::Border * > &  newBorders,
std::vector< adore::env::BorderBased::BorderID > &  outdatedBorders,
int  MAX_SEND_NUMBER = 40 
)
inline
Here is the call graph for this function:
Here is the caller graph for this function:

◆ setDestination()

void adore::env::NavigationManagement::setDestination ( BorderBased::Coordinate  c)
inline
Here is the call graph for this function:
Here is the caller graph for this function:

◆ setLaneChangePenalty()

void adore::env::NavigationManagement::setLaneChangePenalty ( double  value)
inline
Here is the caller graph for this function:

◆ setMaxCost()

void adore::env::NavigationManagement::setMaxCost ( )
inlineprivate
Here is the caller graph for this function:

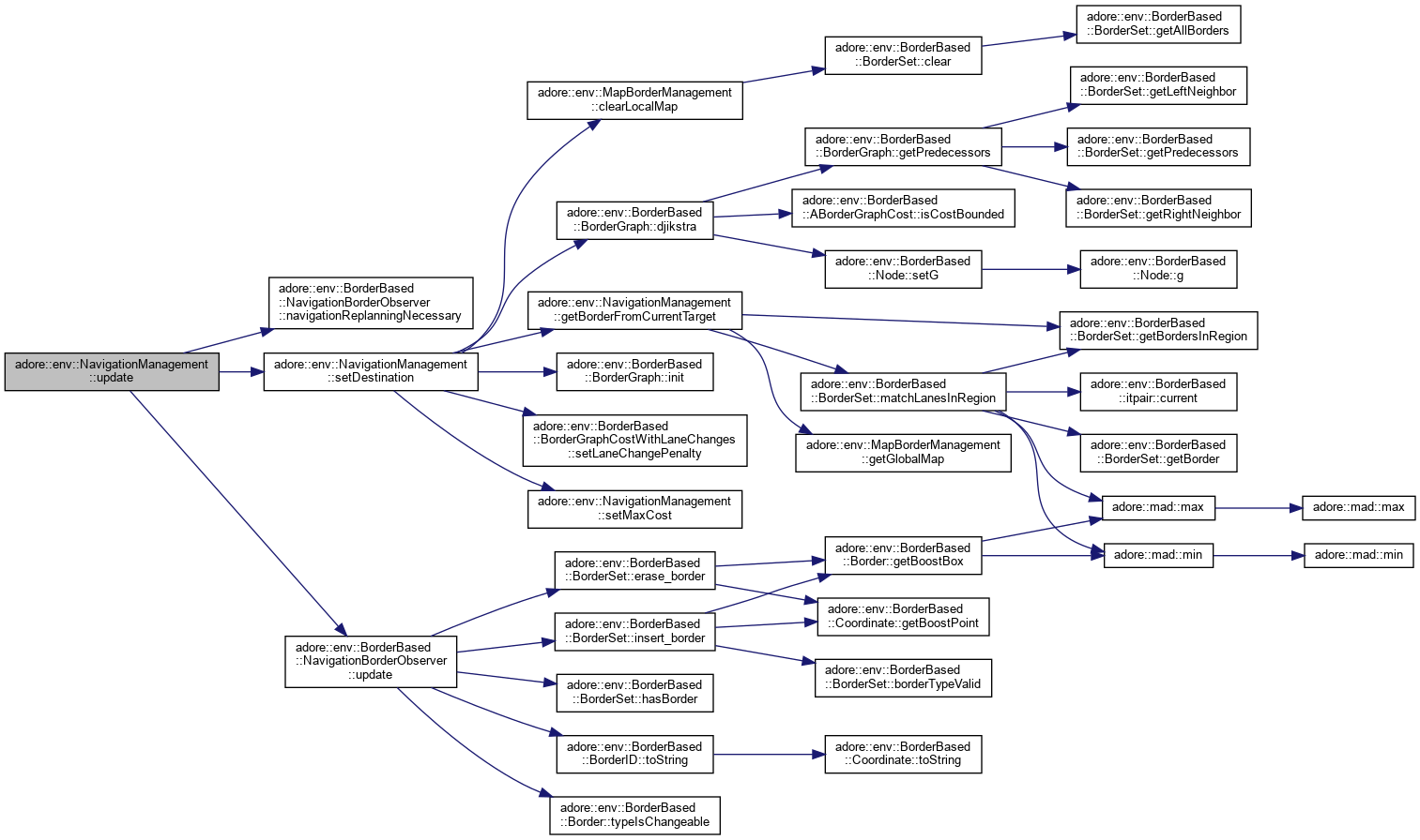
◆ update()

void adore::env::NavigationManagement::update ( BorderBased::Coordinate  newDestination,
bool  destinationValid 
)
inline
Here is the call graph for this function:
Here is the caller graph for this function:

Member Data Documentation

◆ m_borderCosts

BorderBased::BorderGraph::BorderCostMap adore::env::NavigationManagement::m_borderCosts
private

◆ m_destination

BorderBased::Coordinate adore::env::NavigationManagement::m_destination
private

◆ m_goalChanged

bool adore::env::NavigationManagement::m_goalChanged
private

◆ m_laneChangePenalty

double adore::env::NavigationManagement::m_laneChangePenalty
private

◆ m_map

MapBorderManagement adore::env::NavigationManagement::m_map
private

◆ m_maxCost

double adore::env::NavigationManagement::m_maxCost
private

◆ m_navBorderObserver

BorderBased::NavigationBorderObserver adore::env::NavigationManagement::m_navBorderObserver
private

The documentation for this class was generated from the following file: