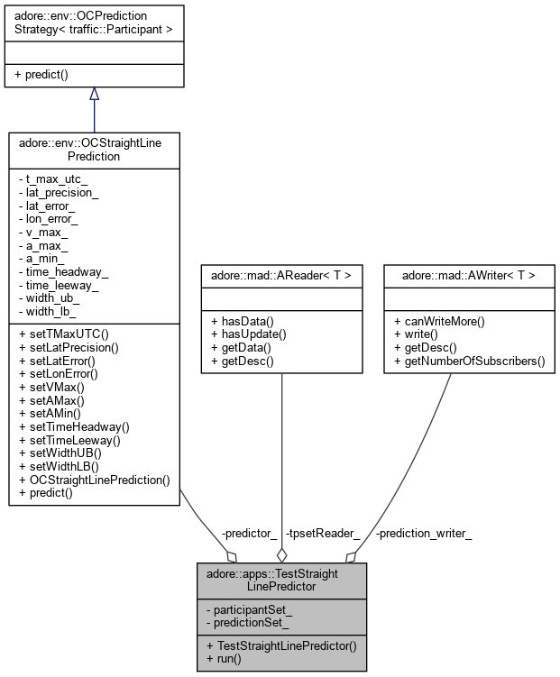
#include <test_straight_line_predictor.h>

Public Member Functions | |
| TestStraightLinePredictor () | |
| void | run () |
|
inline |

|
inline |


|
private |
set of participants
|
private |
|
private |
|
private |
apply straight line prediction strategy
|
private |
reader of traffic participants