ADORe
ADORe is a modular open source software library and toolkit for decision making, planning, control and simulation of automated vehicles
adore::apps::PredictionProvider Class Reference

#include <prediction_provider.h>

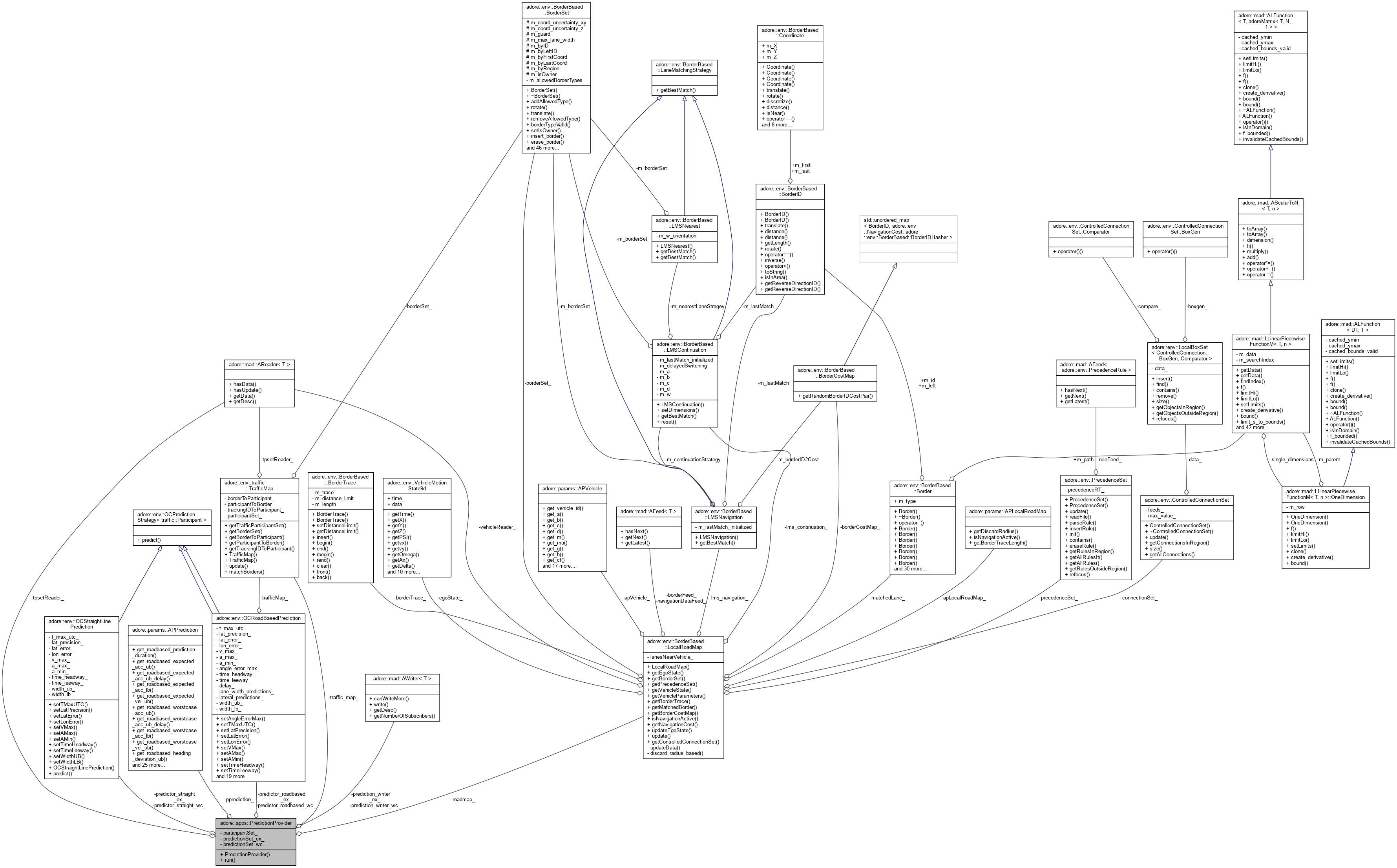
Collaboration diagram for adore::apps::PredictionProvider:
Collaboration graph

Public Member Functions

 PredictionProvider ()
 
void run ()
 

Private Attributes

adore::env::AFactory::TParticipantSetReadertpsetReader_
 
adore::env::traffic::TParticipantSet participantSet_
 
adore::env::BorderBased::LocalRoadMap roadmap_
 
adore::env::traffic::TrafficMap traffic_map_
 
adore::params::APPredictionpprediction_
 
adore::env::OccupancyCylinderPredictionSet predictionSet_ex_
 
adore::env::AFactory::TOCPredictionSetWriterprediction_writer_ex_
 
adore::env::OCStraightLinePrediction predictor_straight_ex_
 
adore::env::OCRoadBasedPrediction predictor_roadbased_ex_
 
adore::env::OccupancyCylinderPredictionSet predictionSet_wc_
 
adore::env::AFactory::TOCPredictionSetWriterprediction_writer_wc_
 
adore::env::OCStraightLinePrediction predictor_straight_wc_
 
adore::env::OCRoadBasedPrediction predictor_roadbased_wc_
 

Constructor & Destructor Documentation

◆ PredictionProvider()

adore::apps::PredictionProvider::PredictionProvider ( )
inline
Here is the call graph for this function:

Member Function Documentation

◆ run()

void adore::apps::PredictionProvider::run ( )
inline
Here is the caller graph for this function:

Member Data Documentation

◆ participantSet_

adore::env::traffic::TParticipantSet adore::apps::PredictionProvider::participantSet_
private

◆ pprediction_

adore::params::APPrediction* adore::apps::PredictionProvider::pprediction_
private

◆ prediction_writer_ex_

adore::env::AFactory::TOCPredictionSetWriter* adore::apps::PredictionProvider::prediction_writer_ex_
private

prediction writer for expected behavior

◆ prediction_writer_wc_

adore::env::AFactory::TOCPredictionSetWriter* adore::apps::PredictionProvider::prediction_writer_wc_
private

prediction writer for worst case behavior

◆ predictionSet_ex_

adore::env::OccupancyCylinderPredictionSet adore::apps::PredictionProvider::predictionSet_ex_
private

prediction set for expected behavior

◆ predictionSet_wc_

adore::env::OccupancyCylinderPredictionSet adore::apps::PredictionProvider::predictionSet_wc_
private

prediction set for worst case behavior

◆ predictor_roadbased_ex_

adore::env::OCRoadBasedPrediction adore::apps::PredictionProvider::predictor_roadbased_ex_
private

roadbased predictor for expected behavior

◆ predictor_roadbased_wc_

adore::env::OCRoadBasedPrediction adore::apps::PredictionProvider::predictor_roadbased_wc_
private

roadbased predictor for worst case behavior

◆ predictor_straight_ex_

adore::env::OCStraightLinePrediction adore::apps::PredictionProvider::predictor_straight_ex_
private

straight line predictor for expected behavior

◆ predictor_straight_wc_

adore::env::OCStraightLinePrediction adore::apps::PredictionProvider::predictor_straight_wc_
private

straight line predictor for worst case behavior

◆ roadmap_

adore::env::BorderBased::LocalRoadMap adore::apps::PredictionProvider::roadmap_
private

◆ tpsetReader_

adore::env::AFactory::TParticipantSetReader* adore::apps::PredictionProvider::tpsetReader_
private

◆ traffic_map_

adore::env::traffic::TrafficMap adore::apps::PredictionProvider::traffic_map_
private

The documentation for this class was generated from the following file: