ADORe
ADORe is a modular open source software library and toolkit for decision making, planning, control and simulation of automated vehicles
Classes
|
Namespaces
vehicleextendedstate.h File Reference
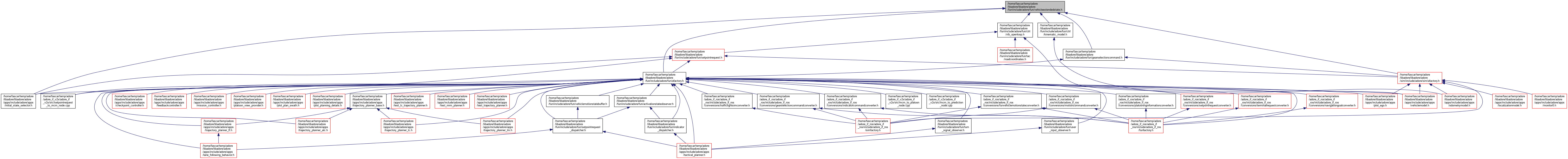
This graph shows which files directly or indirectly include this file:
Go to the source code of this file.
Classes
class
adore::fun::VehicleExtendedState
Namespaces
adore
adore::fun
libadore
libadore
adore
fun
include
adore
fun
vehicleextendedstate.h
Generated by
1.9.1