#include <iostream>#include <thread>#include <adore/apps/test_lc_trajectory_planner.h>#include <adore_if_ros_scheduling/baseapp.h>#include <adore_if_ros/factorycollection.h>#include <plotlablib/figurestubfactory.h>#include <adore/fun/tac/decoupled_lflc_planner.h>
Classes | |
| class | adore::if_ROS::TestLCTrajectoryPlannerNode |
Namespaces | |
| adore | |
| adore::if_ROS | |
Functions | |
| void | kbinput () |
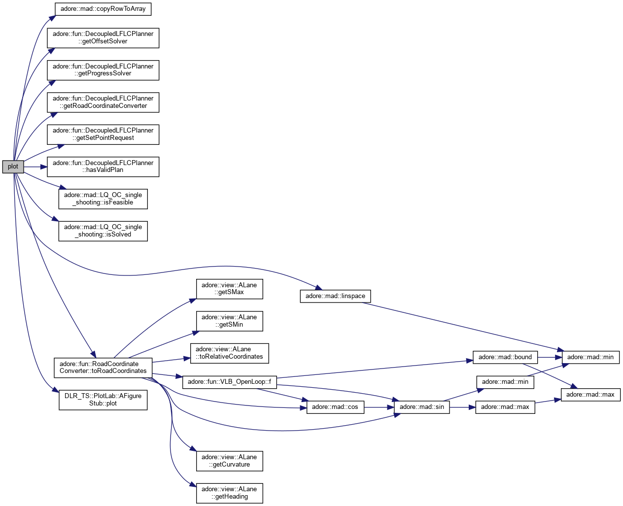
| void | plot (adore::fun::DecoupledLFLCPlanner< 20, 5 > *testplanner) |
| void | initFigures () |
| int | main (int argc, char **argv) |
| void initFigures | ( | ) |


| void kbinput | ( | ) |


| int main | ( | int | argc, |
| char ** | argv | ||
| ) |

| void plot | ( | adore::fun::DecoupledLFLCPlanner< 20, 5 > * | testplanner | ) |


| int currently_plotted_cz = 0 |
| DLR_TS::PlotLab::AFigureStub* figure_lat1 |
| DLR_TS::PlotLab::AFigureStub* figure_lat2 |
| DLR_TS::PlotLab::AFigureStub* figure_localmap |
| DLR_TS::PlotLab::AFigureStub* figure_lon1 |
| DLR_TS::PlotLab::AFigureStub* figure_lon2 |
| DLR_TS::PlotLab::AFigureStub* figure_psi |
| adore::if_ROS::TestLCTrajectoryPlannerNode* plannernode |
| bool plot_conflictset |
| bool terminated |