#include <planarvehiclestate10d.h>

Public Member Functions | |
| PlanarVehicleState10d () | |
| PlanarVehicleState10d (const PlanarVehicleState10d &other) | |
| PlanarVehicleState10d (const VehicleMotionState9d &other) | |
| double | getX () const |
| double | getY () const |
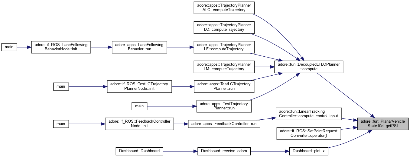
| double | getPSI () const |
| double | getvx () const |
| double | getvy () const |
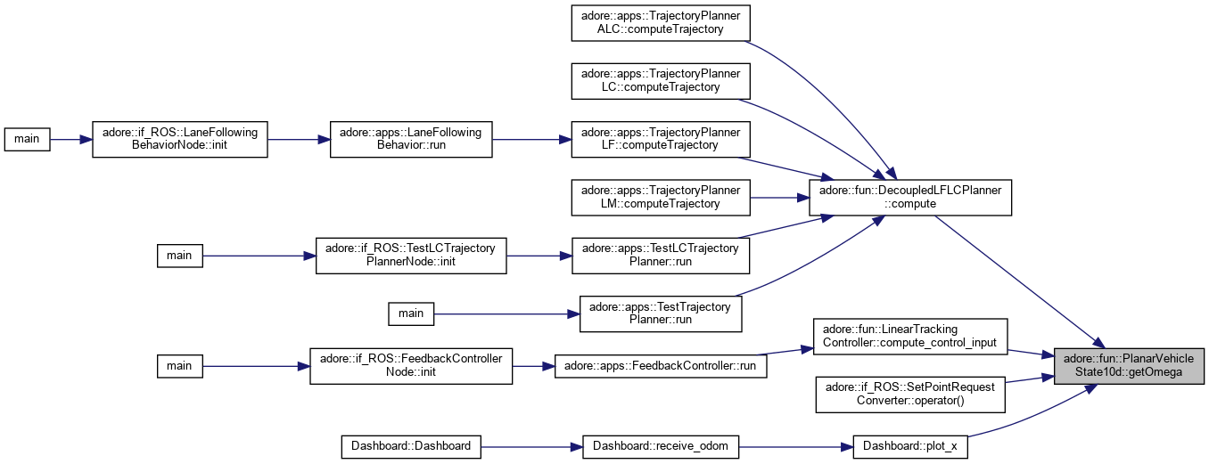
| double | getOmega () const |
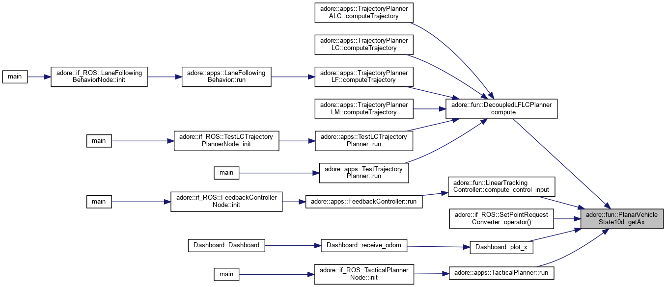
| double | getAx () const |
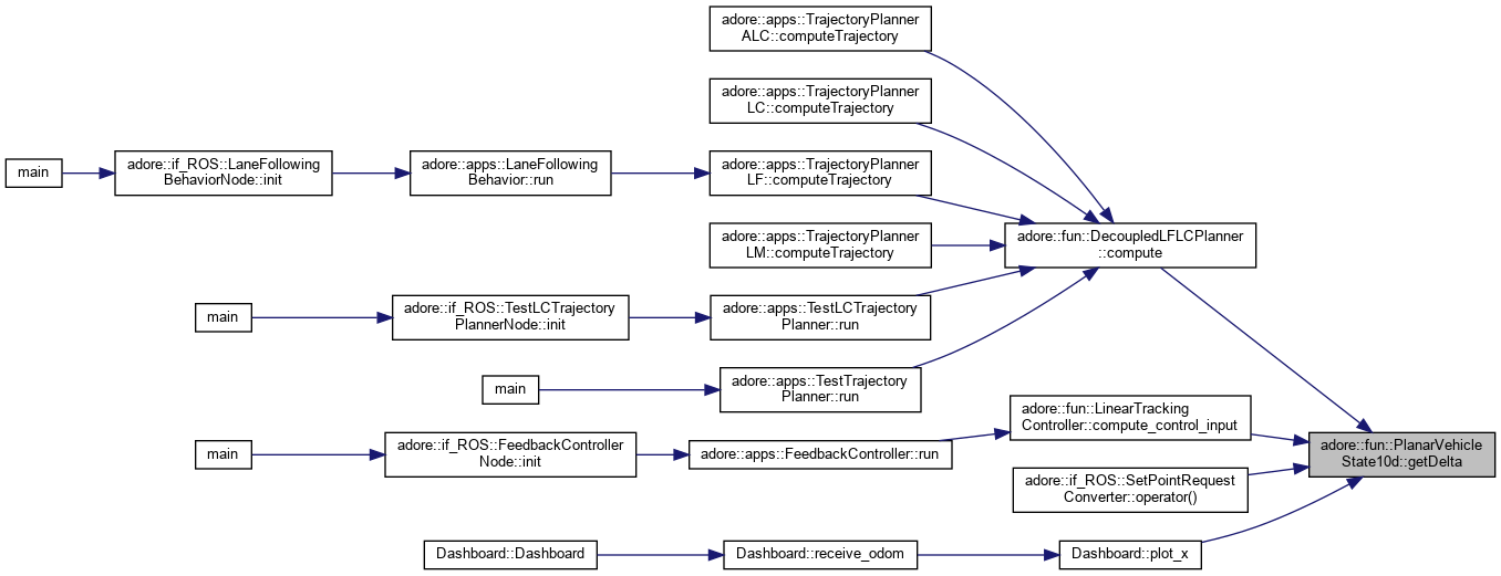
| double | getDelta () const |
| double | getDAx () const |
| double | getDDelta () const |
| void | setX (double value) |
| void | setY (double value) |
| void | setPSI (double value) |
| void | setvx (double value) |
| void | setvy (double value) |
| void | setOmega (double value) |
| void | setAx (double value) |
| void | setDelta (double value) |
| void | setDAx (double value) |
| void | setDDelta (double value) |
Public Attributes | |
| adoreMatrix< double, 10, 1 > | data |
A vehicle state used as reference for the vehicle, containing feedforward control inputs. [ pX, pY, psi, vx, vy, at COR omega, ax, delta, dax, ddelta ]
|
inline |
|
inline |
|
inline |

|
inline |

|
inline |

|
inline |

|
inline |

|
inline |

|
inline |

|
inline |

|
inline |

|
inline |

|
inline |

|
inline |

|
inline |

|
inline |

|
inline |

|
inline |

|
inline |

|
inline |

|
inline |

|
inline |

|
inline |

| adoreMatrix<double, 10, 1> adore::fun::PlanarVehicleState10d::data |