ADORe
ADORe is a modular open source software library and toolkit for decision making, planning, control and simulation of automated vehicles
adore::if_ROS::IndicatorHintsProviderNode Class Reference
Inheritance diagram for adore::if_ROS::IndicatorHintsProviderNode:
Inheritance graph
Collaboration diagram for adore::if_ROS::IndicatorHintsProviderNode:
Collaboration graph

Public Member Functions

 IndicatorHintsProviderNode ()
 
void init (int argc, char **argv, double rate, std::string nodename)
 
- Public Member Functions inherited from adore::if_ROS::FactoryCollection
 FactoryCollection (ros::NodeHandle *nh=nullptr)
 
void init (ros::NodeHandle *nh=nullptr, std::string param_namespace="")
 
template<typename T >
T * getFactory ()
 
PARAMS_FactorygetParamsFactory (std::string prefix="")
 
- Public Member Functions inherited from adore_if_ros_scheduling::Baseapp
 Baseapp ()
 
void init (int argc, char **argv, double rate, std::string nodename)
 
void initSim ()
 
virtual void resume ()
 
virtual void pause ()
 
virtual void run ()
 
virtual void addTimerCallback (std::function< void()> &callbackFcn, double rate_factor=1.0)
 
template<typename T >
bool getParam (const std::string name, T &val)
 
template<typename T >
bool getParam (const std::string name, T &val, const T &default_val)
 

Public Attributes

adore::apps::IndicatorHintsProviderapp_
 

Additional Inherited Members

- Static Public Member Functions inherited from adore_if_ros_scheduling::Baseapp
static void schedulerCallback (const ros::TimerEvent &e)
 
static ros::NodeHandle * getRosNodeHandle ()
 
static void func (std::function< void()> &callback, const ros::TimerEvent &te)
 

Constructor & Destructor Documentation

◆ IndicatorHintsProviderNode()

adore::if_ROS::IndicatorHintsProviderNode::IndicatorHintsProviderNode ( )
inline

Member Function Documentation

◆ init()

void adore::if_ROS::IndicatorHintsProviderNode::init ( int  argc,
char **  argv,
double  rate,
std::string  nodename 
)
inline
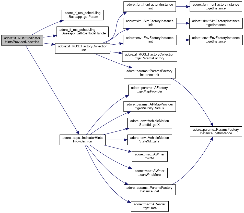
Here is the call graph for this function:
Here is the caller graph for this function:

Member Data Documentation

◆ app_

adore::apps::IndicatorHintsProvider* adore::if_ROS::IndicatorHintsProviderNode::app_

The documentation for this class was generated from the following file: