#include <gap_provider.h>

Public Member Functions | |
| GapProvider () | |
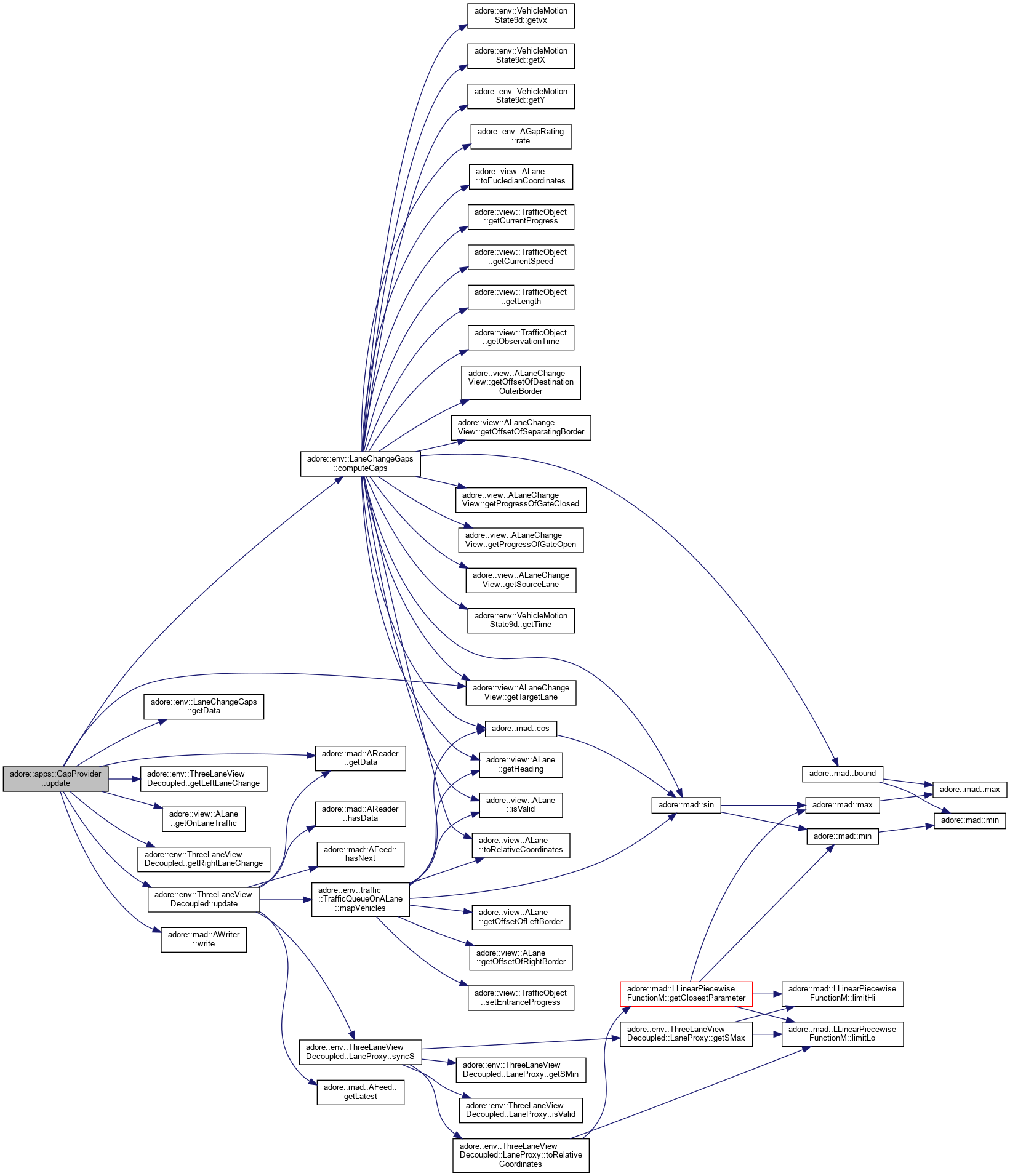
| void | update () |
GapProvider computes and publishes gaps in traffic on left and right lane. Gap information includes a rating wrt to ego vehicle.
|
inline |

|
inline |


|
private |
|
private |
|
private |
|
private |
|
private |
|
private |