ADORe
ADORe is a modular open source software library and toolkit for decision making, planning, control and simulation of automated vehicles
lpolynomial.h File Reference
#include <adore/mad/alfunction.h>
#include <algorithm>
Include dependency graph for lpolynomial.h:
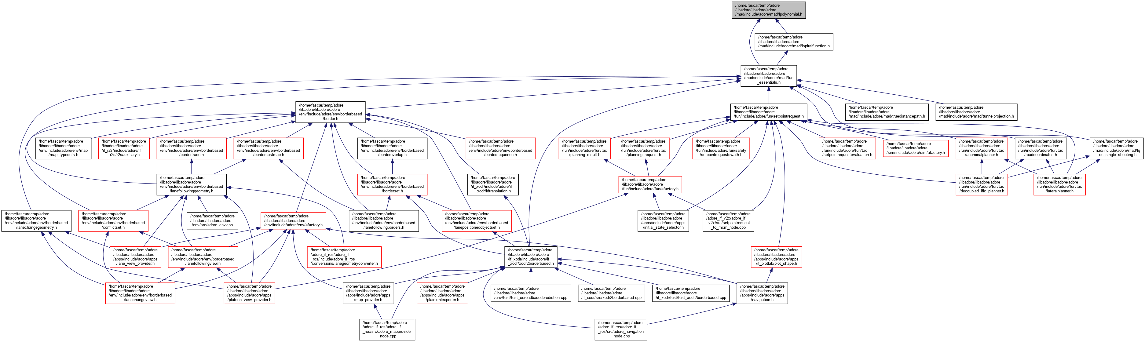
This graph shows which files directly or indirectly include this file:

Go to the source code of this file.

Classes

class  adore::mad::LPolynomialS< T, M >
 
class  adore::mad::LPolynomialM< T, N, M >
 
class  adore::mad::LPolynomialM< T, N, M >::OneDimension
 

Namespaces

 adore
 
 adore::mad
 

Functions

template<typename T , int N, int M>
void adore::mad::poly_parameter_derivative (adoreMatrix< T, N, M+1 > &p)
 
template<typename T , int N, int M>
adoreMatrix< T, N, 1 > adore::mad::evaluate_poly (const adoreMatrix< T, N, M+1 > &data, const T &x)
 
template<typename T , int N, int M>
adoreMatrix< T, N, M+1 > adore::mad::stretch_poly_parameters (adoreMatrix< T, N, M+1 > data, const T &a, const T &b, const T &c, const T &d)
 
template<typename T , int M>
adoreMatrix< T, 1, M+1 > adore::mad::poly_parameter_for_initial_condition (adoreMatrix< T, M+1, 1 > c)
 
template<typename T , int N, int M>
void adore::mad::bound_poly (const adoreMatrix< T, N, M+1 > &data, const T &x0, const T &x1, adoreMatrix< T, N, 1 > &ymin, adoreMatrix< T, N, 1 > &ymax)