ADORe
ADORe is a modular open source software library and toolkit for decision making, planning, control and simulation of automated vehicles
llinearpiecewisefunction.h File Reference
#include <adore/mad/alfunction.h>
#include <adore/mad/adoremath.h>
#include <adore/mad/csvlog.h>
#include <vector>
#include <algorithm>
#include <iostream>
Include dependency graph for llinearpiecewisefunction.h:
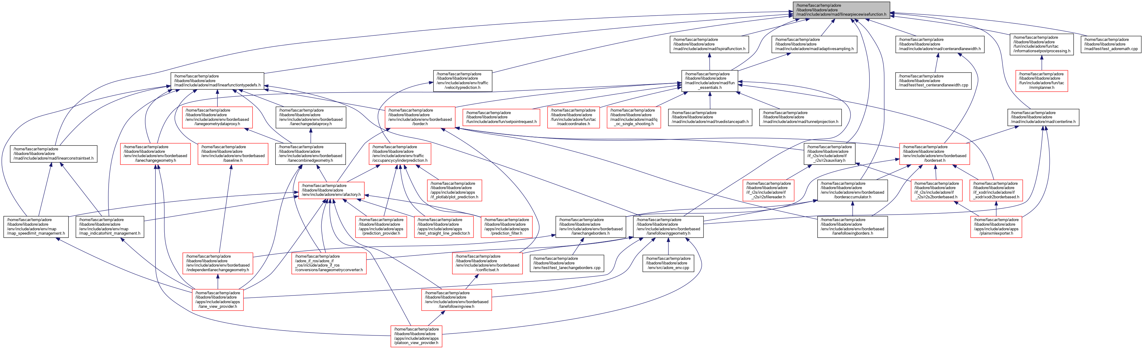
This graph shows which files directly or indirectly include this file:

Go to the source code of this file.

Classes

class  adore::mad::LLinearPiecewiseFunctionS< T >
 
class  adore::mad::LLinearPiecewiseFunctionM< T, n >
 
class  adore::mad::LLinearPiecewiseFunctionM< T, n >::OneDimension
 
class  adore::mad::LLinearPiecewiseFunctionA< T, N, k >
 
class  adore::mad::LLinearPiecewiseFunctionA< T, N, k >::OneDimension
 

Namespaces

 adore
 
 adore::mad
 

Functions

template<typename T , int dout, int din>
LLinearPiecewiseFunctionM< T, dout > adore::mad::getSubFunction (LLinearPiecewiseFunctionM< T, din > &fin, int dimensions[dout])
 
template<typename T , int n_dfun, int n_base, int n_normal, int n_target>
void adore::mad::defineDistanceMap2d (LLinearPiecewiseFunctionM< T, n_dfun > *dfun, int id, LLinearPiecewiseFunctionM< T, n_base > *base, LLinearPiecewiseFunctionM< T, n_normal > *normal, LLinearPiecewiseFunctionM< T, n_target > *target, T guard, LLinearPiecewiseFunctionM< T, 1 > *guardfun=0)