ADORe
ADORe is a modular open source software library and toolkit for decision making, planning, control and simulation of automated vehicles
intervalarithmetic.h File Reference
#include <adore/mad/adoremath.h>
#include <algorithm>
Include dependency graph for intervalarithmetic.h:
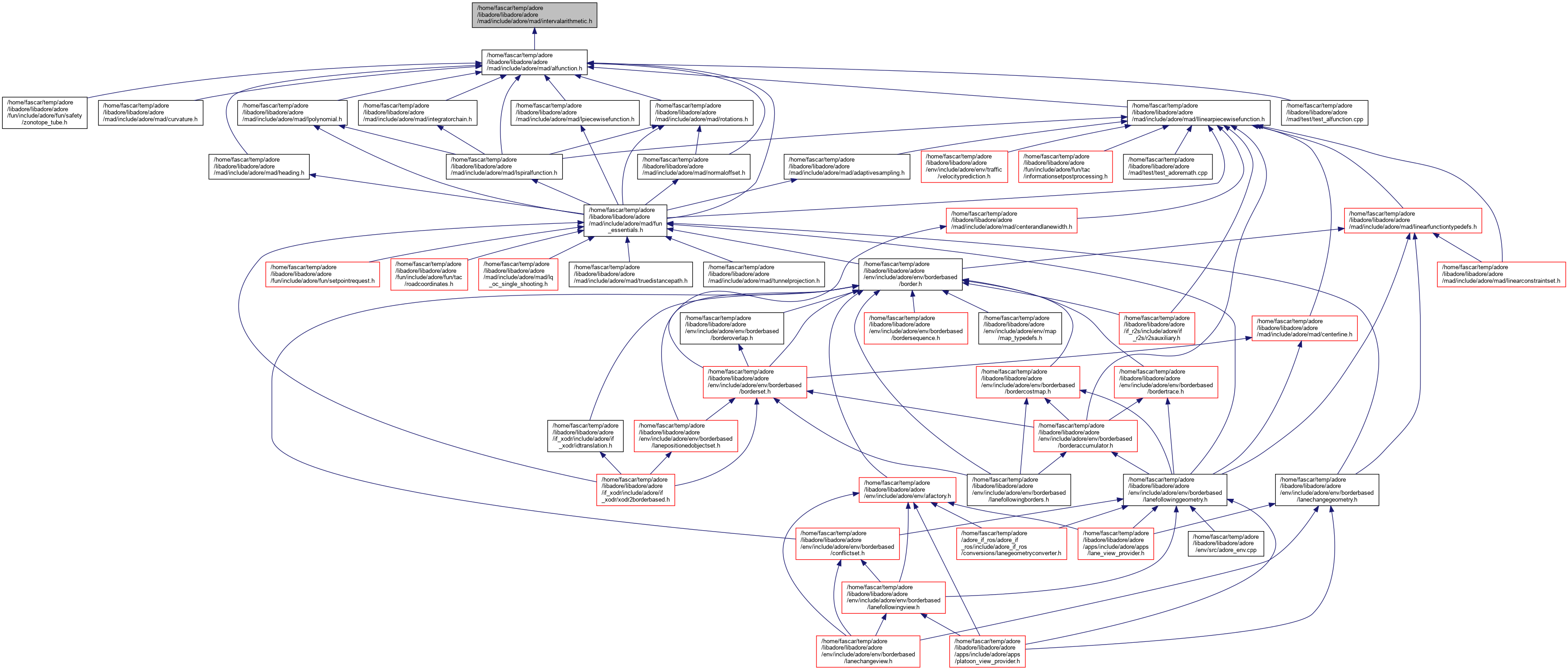
This graph shows which files directly or indirectly include this file:

Go to the source code of this file.

Classes

struct  adore::mad::interval< T >
 

Namespaces

 adore
 
 adore::mad
 

Typedefs

typedef interval< double > adore::mad::idouble
 
typedef interval< float > adore::mad::ifloat
 
typedef interval< int > adore::mad::iint
 

Functions

template<typename T >
std::ostream & adore::mad::operator<< (std::ostream &os, const interval< T > &obj)
 
template<typename T >
bool adore::mad::operator< (const interval< T > &lhs, const interval< T > &rhs)
 
template<typename T >
bool adore::mad::operator> (const interval< T > &lhs, const interval< T > &rhs)
 
template<typename T >
bool adore::mad::operator<= (const interval< T > &lhs, const interval< T > &rhs)
 
template<typename T >
bool adore::mad::operator>= (const interval< T > &lhs, const interval< T > &rhs)
 
template<typename T >
bool adore::mad::operator!= (const interval< T > &lhs, const interval< T > &rhs)
 
template<typename T >
bool adore::mad::operator== (const interval< T > &lhs, const interval< T > &rhs)
 
template<typename T , int N, int M>
adoreMatrix< interval< T >, N, M > adore::mad::create_interval (const adoreMatrix< T, N, M > &lb, const adoreMatrix< T, N, M > &ub)
 
template<typename T >
interval< T > adore::mad::create_interval (const T &lb, const T &ub)
 
template<typename T , int N, int M>
adoreMatrix< T, N, M > adore::mad::lower_bound (const adoreMatrix< interval< T >, N, M > &data)
 
template<typename T >
adore::mad::lower_bound (const interval< T > &iv)
 
template<typename T , int N, int M>
adoreMatrix< T, N, M > adore::mad::upper_bound (const adoreMatrix< interval< T >, N, M > &data)
 
template<typename T >
adore::mad::upper_bound (const interval< T > &iv)
 
template<typename T , int N, int M, int K>
void adore::mad::imultiply (const adoreMatrix< T, N, M > &lba, const adoreMatrix< T, N, M > &uba, const adoreMatrix< T, M, K > &lbb, const adoreMatrix< T, M, K > &ubb, adoreMatrix< T, N, K > &lb, adoreMatrix< T, N, K > &ub)
 
template<typename T , long N>
void adore::mad::imultiply (const adoreMatrix< T, N, 1l > &lba, const adoreMatrix< T, N, 1l > &uba, const double &lbb, const double &ubb, adoreMatrix< T, N, 1l > &lb, adoreMatrix< T, N, 1l > &ub)
 
template<typename T , int N, int M, int K>
void adore::mad::imultiply (const adoreMatrix< interval< T >, N, M > &a, const adoreMatrix< interval< T >, M, K > &b, adoreMatrix< T, N, K > &lb, adoreMatrix< T, N, K > &ub)
 
template<typename T >
void adore::mad::imultiply (const interval< T > &a, const interval< T > &b, T &lb, T &ub)
 
void adore::mad::imultiply (const double &lba, const double &uba, const double &lbb, const double &ubb, double &lb, double &ub)
 
template<typename T >
interval< T > adore::mad::sin (interval< T > x)
 
template<typename T >
interval< T > adore::mad::cos (interval< T > x)
 
template<typename T >
interval< T > adore::mad::atan2 (interval< T > y, interval< T > x)