input: 2 files, reference lines and borders output: border file More...
#include <r2s2borderbased.h>

Public Types | |
| typedef std::map< int, Section > | TSectionMap |
| typedef std::map< int, TFunctionTypePair > | TDist2Function |
Public Member Functions | |
| R2S2BorderBasedConverter () | |
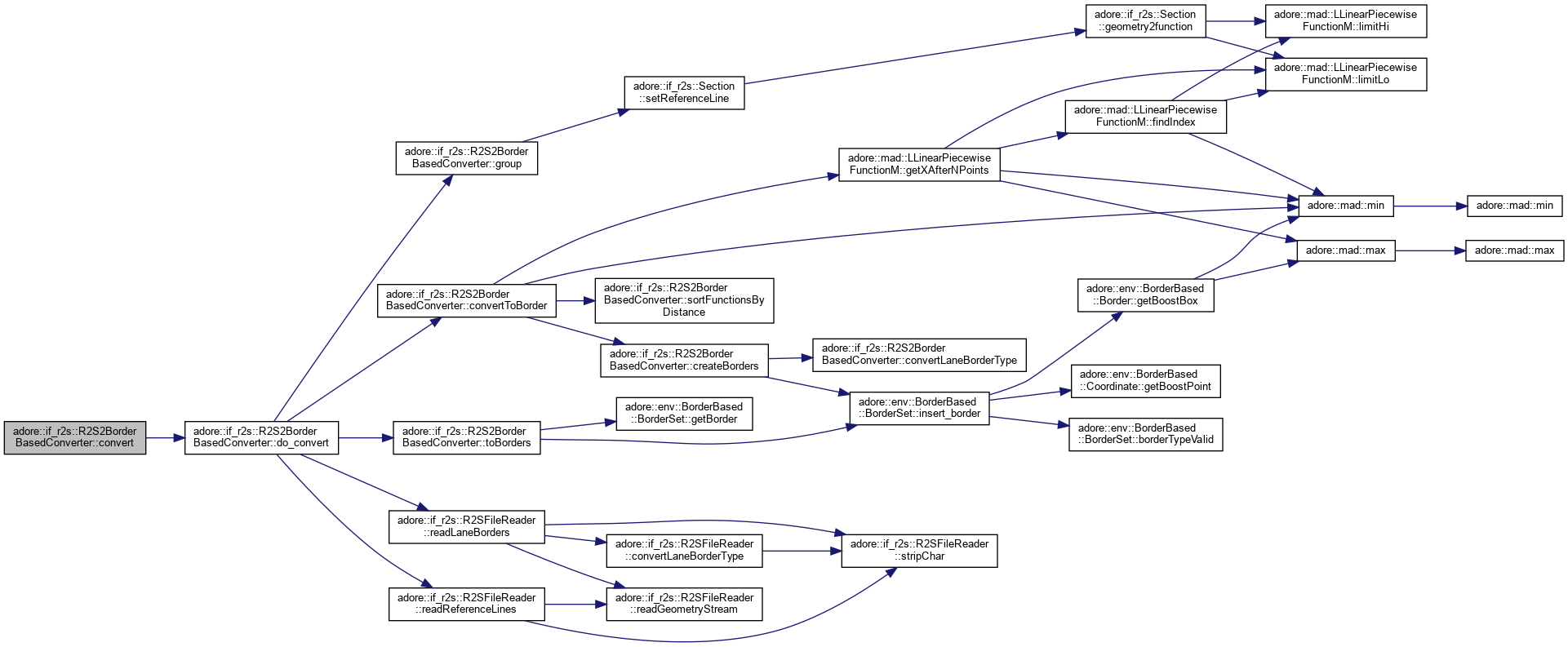
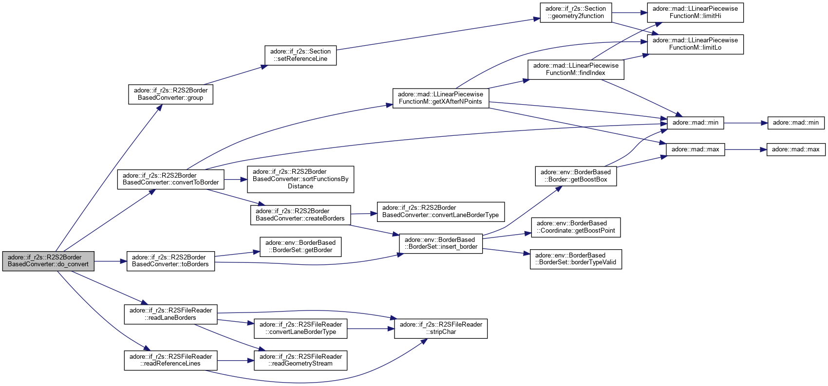
| void | toBorders (const TReferenceLineVector &reflines, const TLaneBorderVector &laneborders, env::BorderBased::BorderSet &targetset) |
| converts sets of ReferenceLine and LaneBorder structs into adore borders More... | |
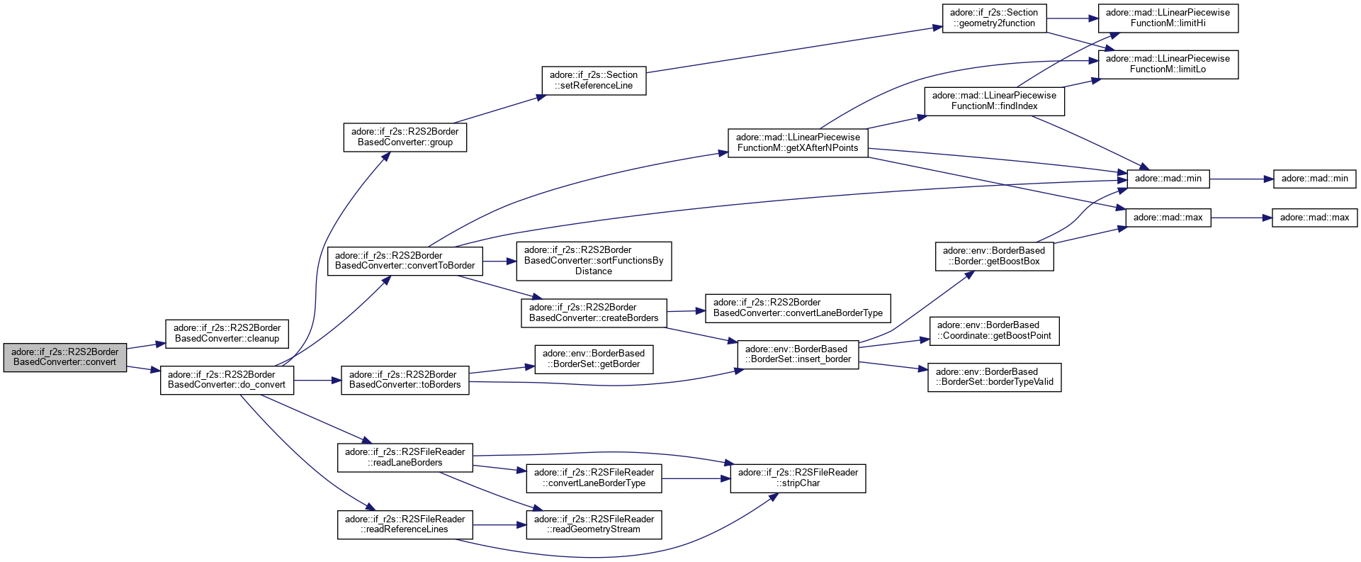
| void | convert (std::string referenceLineFile, std::string laneBorderFile, env::BorderBased::BorderSet &targetset) |
| convert to borders More... | |
| void | convert (std::string referenceLineFile, std::string laneBorderFile, env::BorderBased::BorderSet &targetset, TSectionMap §ionmap) |
| convert to borders and get sectionmap with base data More... | |
| void | cleanup (TSectionMap §ionmap) |
| cleanup leftover functions in sectionmap More... | |
| void | setExtractOnlyReferenceLines (bool b) |
| set option to only convert reference lines and ignore laneborders More... | |
Private Member Functions | |
| void | group (TReferenceLineVector rlm, TLaneBorderVector lbv, TSectionMap §ionmap) |
| void | convertToBorder (TSectionMap sectionmap, env::BorderBased::BorderSet &targetset) |
| manage overall conversion process from sectionmap to borderset More... | |
| env::BorderBased::BorderType::TYPE | convertLaneBorderType (LaneBorder::TYPE type) |
| converts from LaneBorder::TYPE to BorderType::TYPE More... | |
| void | sortFunctionsByDistance (std::vector< TFunctionTypePair > &functions, TDist2Function &dist2function, double s0, double s1) |
| sort borders by their distance to base function which is required to be available through dist2function.at(0) More... | |
| void | createBorders (TDist2Function &dist2function, double s0, double s1, int max_points, adore::env::BorderBased::BorderSet &targetSet, bool inverted) |
| borders for functions in dist2function from s0 to s1 More... | |
| void | do_convert (std::string referenceLineFile, std::string laneBorderFile, env::BorderBased::BorderSet &targetset, TSectionMap §ionmap) |
| actual conversion More... | |
Private Attributes | |
| bool | extractOnlyReferenceLines_ |
input: 2 files, reference lines and borders output: border file
| typedef std::map<int,TFunctionTypePair> adore::if_r2s::R2S2BorderBasedConverter::TDist2Function |
| typedef std::map<int,Section> adore::if_r2s::R2S2BorderBasedConverter::TSectionMap |
| adore::if_r2s::R2S2BorderBasedConverter::R2S2BorderBasedConverter | ( | ) |
| void adore::if_r2s::R2S2BorderBasedConverter::cleanup | ( | TSectionMap & | sectionmap | ) |
cleanup leftover functions in sectionmap
| sectionmap |

| void adore::if_r2s::R2S2BorderBasedConverter::convert | ( | std::string | referenceLineFile, |
| std::string | laneBorderFile, | ||
| env::BorderBased::BorderSet & | targetset | ||
| ) |
convert to borders
| referenceLineFile | |
| laneBorderFile | |
| targetset |


| void adore::if_r2s::R2S2BorderBasedConverter::convert | ( | std::string | referenceLineFile, |
| std::string | laneBorderFile, | ||
| env::BorderBased::BorderSet & | targetset, | ||
| TSectionMap & | sectionmap | ||
| ) |
convert to borders and get sectionmap with base data
| referenceLineFile | |
| laneBorderFile | |
| targetset | |
| sectionmap |

|
private |
converts from LaneBorder::TYPE to BorderType::TYPE
| type |

|
private |
manage overall conversion process from sectionmap to borderset
| sectionmap | |
| targetset |


|
private |
borders for functions in dist2function from s0 to s1
| dist2function | |
| s0 | |
| s1 | |
| max_points | |
| targetSet | |
| inverted |


|
private |
actual conversion
| referenceLineFile | |
| laneBorderFile | |
| targetset | |
| sectionmap |


|
private |


| void adore::if_r2s::R2S2BorderBasedConverter::setExtractOnlyReferenceLines | ( | bool | b | ) |
set option to only convert reference lines and ignore laneborders
| b |
|
private |
sort borders by their distance to base function which is required to be available through dist2function.at(0)
| functions | |
| dist2function | |
| s0 | |
| s1 |

| void adore::if_r2s::R2S2BorderBasedConverter::toBorders | ( | const TReferenceLineVector & | reflines, |
| const TLaneBorderVector & | laneborders, | ||
| env::BorderBased::BorderSet & | targetset | ||
| ) |
converts sets of ReferenceLine and LaneBorder structs into adore borders


|
private |