ADORe
ADORe is a modular open source software library and toolkit for decision making, planning, control and simulation of automated vehicles
Classes
|
Namespaces
aodemodel.h File Reference
#include "
adoremath.h
"
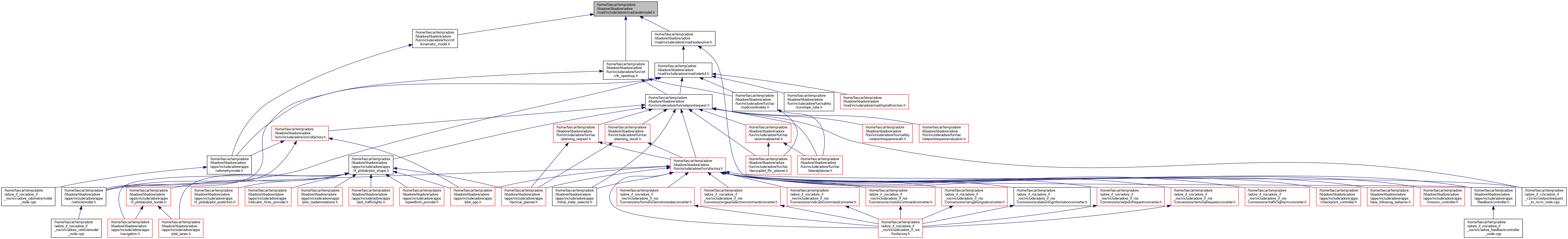
Include dependency graph for aodemodel.h:
This graph shows which files directly or indirectly include this file:
Go to the source code of this file.
Classes
class
adore::mad::AOdeModel< T >
class
adore::mad::AOdeModelWithOutput< T >
Namespaces
adore
adore::mad
libadore
libadore
adore
mad
include
adore
mad
aodemodel.h
Generated by
1.9.1