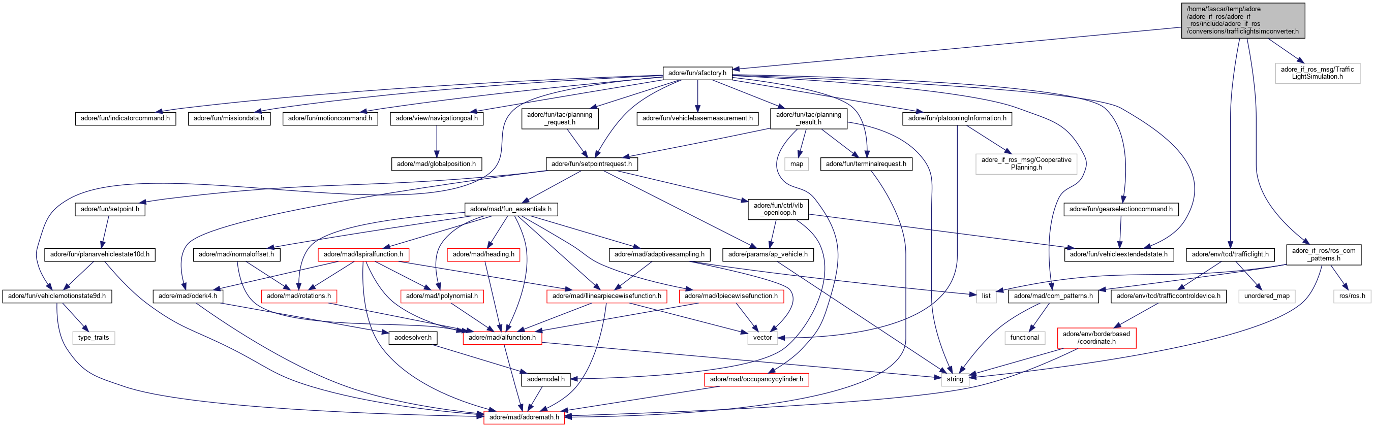
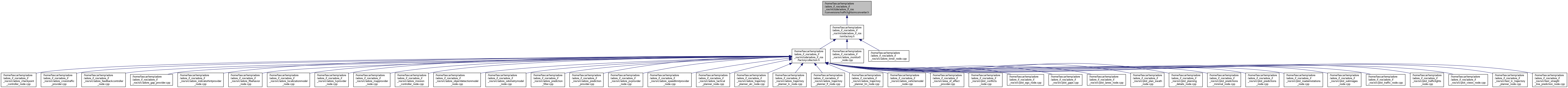
#include <adore/fun/afactory.h>#include <adore/env/tcd/trafficlight.h>#include <adore_if_ros/ros_com_patterns.h>#include <adore_if_ros_msg/TrafficLightSimulation.h>

Go to the source code of this file.
Classes | |
| class | adore::if_ROS::TrafficLightSimWriter |
| class | adore::if_ROS::TrafficLightSimReader |
Namespaces | |
| adore | |
| adore::if_ROS | |