#include <adore/apps/plot_predictions.h>#include <adore/apps/if_plotlab/prediction_config.h>#include <plotlablib/figurestubfactory.h>#include <adore_if_ros_scheduling/baseapp.h>#include <adore_if_ros/factorycollection.h>#include <string>
Classes | |
| class | adore::if_ROS::PlotPredictionsNode |
Namespaces | |
| adore | |
| adore::if_ROS | |
Functions | |
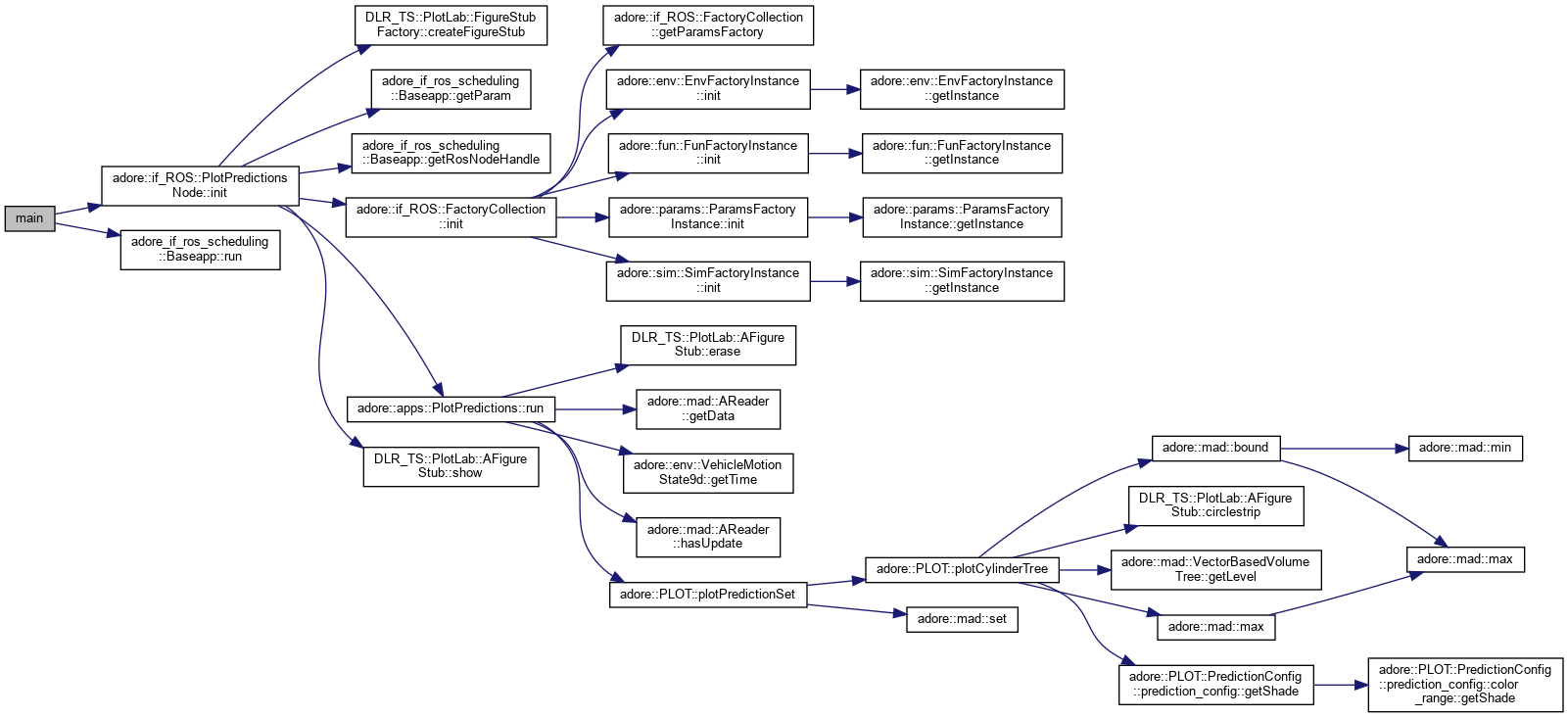
| int | main (int argc, char **argv) |
| int main | ( | int | argc, |
| char ** | argv | ||
| ) |
