ADORe
ADORe is a modular open source software library and toolkit for decision making, planning, control and simulation of automated vehicles
p_cooperation.h File Reference
#include <ros/ros.h>
#include <adore_if_ros/ros_com_patterns.h>
#include <adore/params/ap_cooperation.h>
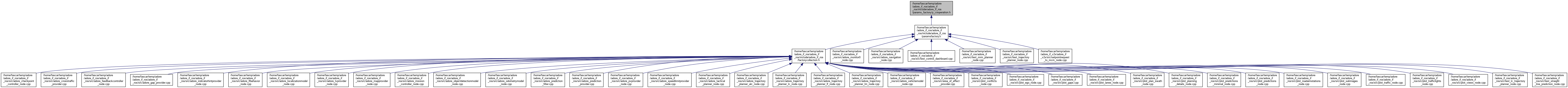
Include dependency graph for p_cooperation.h:
This graph shows which files directly or indirectly include this file:

Go to the source code of this file.

Classes

class  adore::if_ROS::params::PCooperation
 

Namespaces

 adore
 
 adore::if_ROS
 
 adore::if_ROS::params