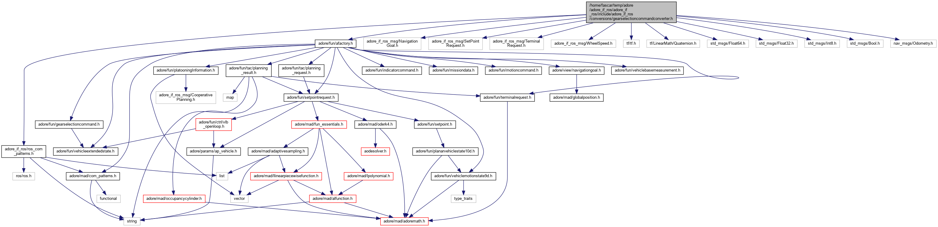
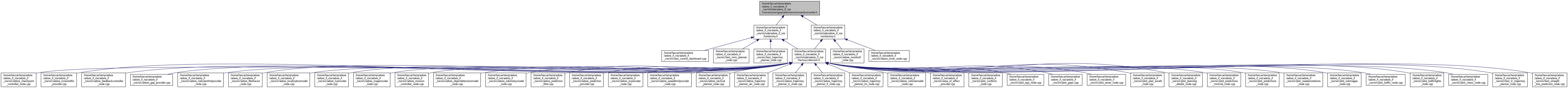
#include <adore/fun/afactory.h>#include <adore_if_ros/ros_com_patterns.h>#include <adore_if_ros_msg/NavigationGoal.h>#include <adore_if_ros_msg/SetPointRequest.h>#include <adore_if_ros_msg/TerminalRequest.h>#include <adore_if_ros_msg/WheelSpeed.h>#include <tf/tf.h>#include <tf/LinearMath/Quaternion.h>#include <std_msgs/Float64.h>#include <std_msgs/Float32.h>#include <std_msgs/Int8.h>#include <std_msgs/Bool.h>#include <nav_msgs/Odometry.h>

Go to the source code of this file.
Classes | |
| struct | adore::if_ROS::GearSelectionCommandConverter |
Namespaces | |
| adore | |
| adore::if_ROS | |