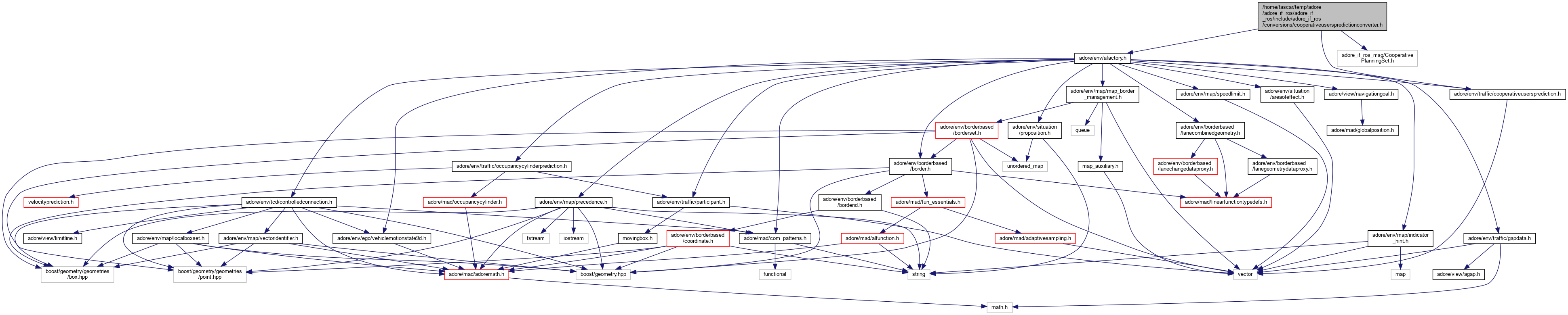
#include <adore/env/afactory.h>#include <adore_if_ros_msg/CooperativePlanningSet.h>#include <adore/env/traffic/cooperativeusersprediction.h>

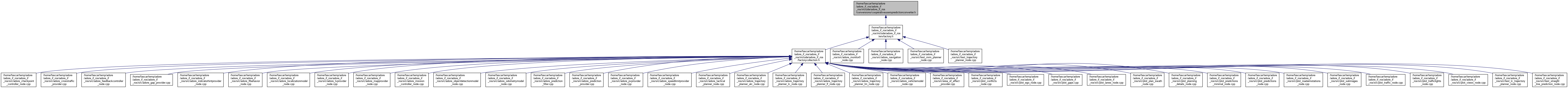
Go to the source code of this file.
Classes | |
| struct | adore::if_ROS::CooperativeUsersPredictionConverter |
Namespaces | |
| adore | |
| adore::if_ROS | |