ADORe
ADORe is a modular open source software library and toolkit for decision making, planning, control and simulation of automated vehicles
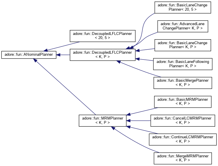
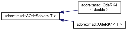
Class Hierarchy
Go to the textual class hierarchy
Generated by
1.9.1